ZHCSI27C April 2018 – October 2021 LM5036
PRODUCTION DATA
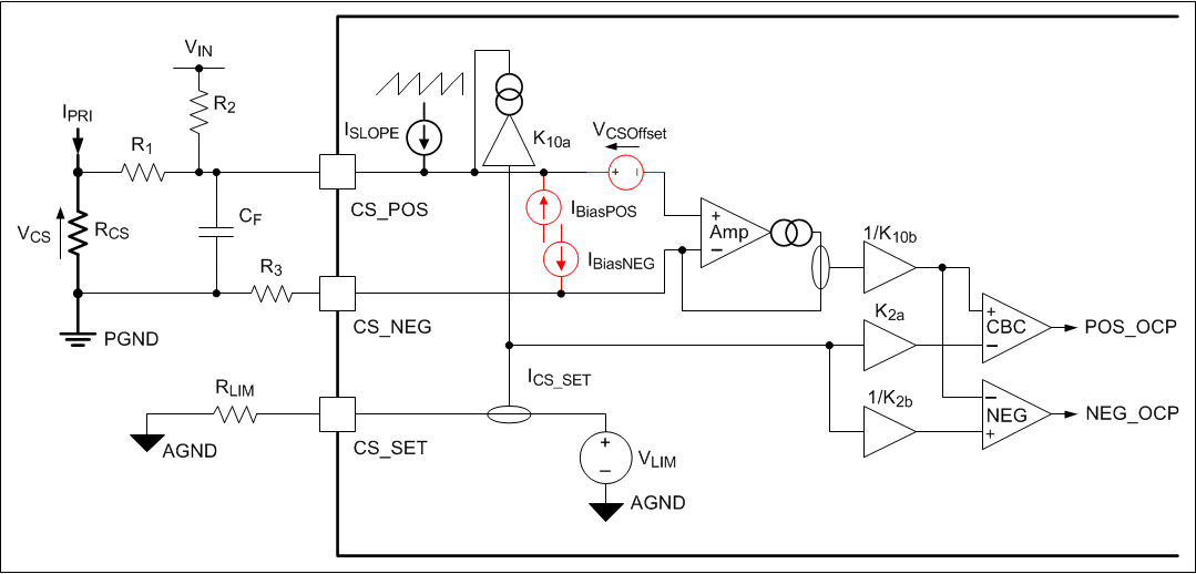
The CBC current limit amplifier deployed within LM5036 is a precise component. In common with all such devices the input bias currents and input offset voltage will lead to small variations in the current trip threshold between parts and across temperature.
Figure 7-16 Diagram of Current Limiting Function with Error Terms Shown in RedAt its trip threshold the two inputs of the CBC comparator must be equal. At this condition the voltage on the CS_NEG pin is given by Equation 17.

The voltage drop across the ideal amplifier input must be zero. The voltage of the CS_POS pin, at the trip threshold can be expressed as follows:


Combining Equation 17, Equation 18 and Equation 19 and re-arranging gives an expression for the voltage across the current sense resistor at the trip threshold Equation 20.

Hence, for a given set of external component values, the variation in current trip threshold across parts and temperature can be found using data supplied in the Electrical Tables.
A short delay will exist (tCSLSG), after the CBC comparator inputs reach their trip threshold, before the LSG falling edge. During this delay the primary current will continue to ramp, giving rise to a further error in the apparent trip threshold. The peak primary current flowing when the low side MOSFET switches OFF (IPriCBC), is expressed by Equation 21.

The output current at which the primary peak current threshold is reached is expressed by Equation 22.

ΔILO is the amplitude of ripple current in the output inductor and is expressed in Equation 23.

ΔILMag is the amplitude of ripple current in the magnetising inductor and is expressed in Equation 24.

Combining Equation 22, Equation 23 and Equation 24 gives an expression for output current limit as a function of primary current limit threshold Equation 25.

The Excel Calculator Tool can be used to evaluate the tolerance of output current limit.