ZHCSI27C April 2018 – October 2021 LM5036
PRODUCTION DATA
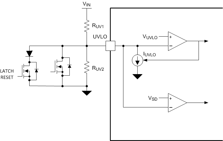
As described in Section 7.3.2 , two external resistors can be used to program the minimum operating voltage for the power converter, as shown Figure 8-5. When the UVLO pin voltage falls below VUVLO (1.25-V typical), an internal current sink IUVLO (20-μA typical) is enabled to lower the voltage at the UVLO pin, thus providing threshold hysteresis. Resistance values for RUV1 and RUV2 can be determined from Equation 50 and Equation 51.

where

where
Figure 8-6 illustrates one way to configure a latch reset operation by pulling the UVLO pin voltage below VUVLO. The diode voltage drop must be between 0.35 V and 1.25 V. The controller can be forced to enter shutdown mode by pulling UVLO pin to GND.
Figure 8-5 UVLO Configuration
Figure 8-6 Latch Reset