ZHCSI27C April 2018 – October 2021 LM5036
PRODUCTION DATA
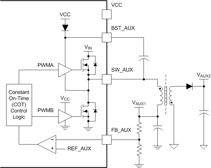
Figure 7-22 shows a block diagram of the constant on-time (COT) controlled fly-buck converter. The LM5036 device integrates an N-channel high-side MOSFET and associated high-voltage gate driver. The gate driver circuit works in conjunction with an external bootstrap capacitor and an internal high voltage diode. A 0.01-μF ceramic capacitor connected between the BST_AUX pin and SW_AUX pin provides the voltage to the driver during the on-time. During each off-time, the SW_AUX pin is at approximately 0-V, and the bootstrap capacitor charges from VCC through the internal diode. The minimum off-timer ensures a minimum time in each cycle to recharge the bootstrap capacitor. The LM5036 device also provides an internal N-channel SR MOSFET and associated driver. This MOSFET provides a path for the inductor current to flow when the high-side MOSFET is turned off.
The integrated auxiliary supply employs constant on-time (COT) hysteretic control which provides excellent transient response and ease of use. The control principle is based on a comparator and a one-shot on-timer, with the output voltage feedback (FB_AUX) compared to an internal reference. If the feedback voltage is below the reference the internal buck switch is switched on for the one-shot timer period, which is a function of the input voltage and the on-time resistor (RON). Following the on-time the switch remains off until the FB_AUX voltage falls below the reference, and the forced minimum off-time has expired. When the feedback voltage falls below the reference and the minimum off-time one-shot period expires, the high-side buck switch is then turned on for another on-time one-shot period. This will continue until regulation is achieved.
Figure 7-22 COT Controlled Fly-Buck Auxiliary Supply CircuitryIn a fly-buck converter, the low-side SR MOSFET is on when the high-side switch is off. The inductor current ramps up when the high-side switch is on and ramps down when the low-side switch is on.
The switching frequency remains relatively constant with load and line variations. Use Equation 31 to calculate the switching frequency of the auxiliary supply.

where
Two external resistor values set the value of VAUX1. This regulation of the output voltage depends on ripple voltage at the feedback input, requiring a minimum amount of ESR for the output capacitor (CAUX1). A minimum of 25-mV of ripple voltage at the feedback pin is required for stable operation of the auxiliary supply. The Section 7.3.22 section describes auxiliary ripple circuit configuration.