ZHCSI27C April 2018 – October 2021 LM5036
PRODUCTION DATA
The voltage ripple across the output capacitor CAUX1 is made up of two components:
With COT control, the on-time of the high-side FET is terminated by an on-timer, and the off-time is terminated when the feedback voltage VFB_AUX falls below the reference voltage (VAUX-ON). For a buck topology this type of hysteretic control provides stable operation if these two conditions are met:
Aux transformer magnetising inductor ripple current amplitude is expressed by Equation 43.

For a buck converter the capacitive component of output voltage ripple amplitude is expressed by Equation 92. The resistive component of output ripple voltage amplitude is expressed by Equation 44.

Our condition for stable operation requires that Equation 45 and Equation 46 are both satisfied.


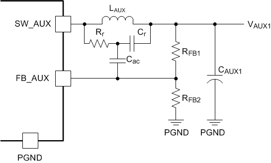
The method outlined above allows us to calculate the resistance (REsr) that must be present in series with the output capacitor (CAUX1) to provide stable operation of a buck converter. This simple method has disadvantages of high output voltage ripple amplitude and high dissipation in the series resistor REsr. The method is also not ideal for a flybuck topology, especially if most of the load current is drawn from the secondary winding. In this case much of the magnetising inductor current flows into the secondary output capacitor (CAUX2) and not the primary output capacitor (CAUX1) during the low-side FET conduction period (tOFF). The circuit of Figure 7-27 provides a better solution that is well suited to the flybuck topology. A series branch Rr – Cr is connected across LAUX. The controller applies the same PWM voltage across this series branch as appears across LAUX. Assuming most of the PWM voltage is dropped across Rr, the voltage across Cr has the almost the same shape and phase as the inductor current. The voltage ripple across Cr can be used to substitute the voltage across RESR and thus provide stable operation without the need for high output ripple and dissipation. By coupling this capacitor voltage signal directly to the FB_AUX pin we can achieve the same result as a large ESR resistor, but without the penalty of dissipation and high output voltage ripple amplitude. The method is suitable for a flybuck topology, since the down-slope of the magnetising current is synthesised, across Cr, and therefore available on the primary side to couple onto the FB_AUX pin.
Figure 7-27 Minimum Ripple
ConfigurationThe impedance of the capacitor generating the synthesised inductor current ripple signal, at the Aux switching frequency (fSW_AUX), must be low compared with the impedance of the RFBx divider network.

The synthesised inductor ripple, generated across Cr, is added to the ripple across the output capacitor (CAUX1). The resultant signal is coupled to the FB_AUX pin via capacitor Cac. The value of series resistor Rr is chosen to ensure the synthesised resistive ripple amplitude satisfies Equation 45 giving Equation 48.

Capacitor Cac couples the ripple signal directly onto the FB_AUX pin. Ensure that the value of this capacitor is at least five times greater than the value of Cr. This ratio ensures minimum attenuation and phase shift of the coupled ripple signal.
