ZHCABO4 March 2022 TPS629210 , TPS629210-Q1
一旦 EN 引腳上的電壓達到其閾值且輸入電壓高于 UVLO 閾值,TPS629210-Q1 就會啟用。一旦 EN 引腳上的電壓低于其閾值或輸入電壓低于 UVLO 閾值,器件就會停止工作。
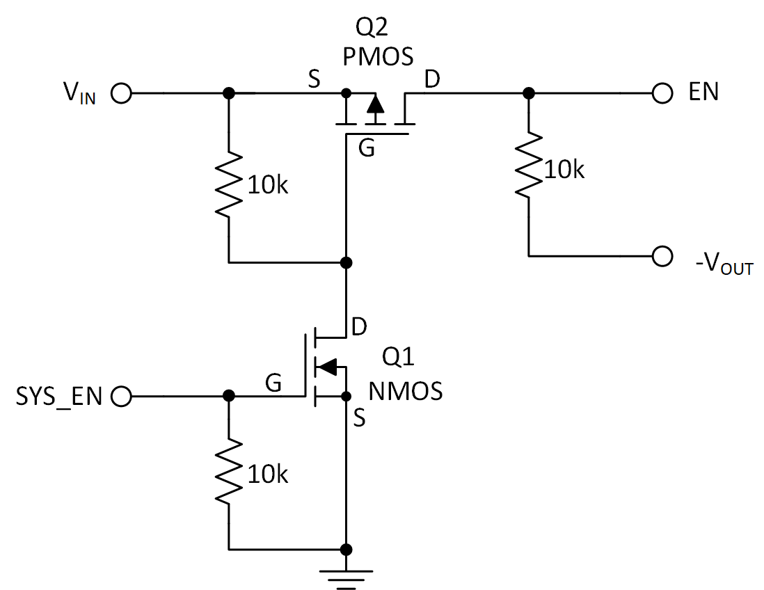
由于 -VOUT 在此配置中是 IC 接地,因此 EN 引腳必須以 -VOUT(而非接地)為基準。在降壓配置中,1V 被視為開啟,小于 0.9V 被視為關閉。但在反相降壓/升壓配置中,-VOUT 電壓是基準電壓;因此,高閾值為 1V + VOUT,低閾值為 0.9V + VOUT。其中 VOUT 為負值。例如,如果 VOUT = –3.3V,VEN 在高于 –2.3V 的電壓下被視為高電平,在低于 –2.4V 的電壓下被視為低電平。
這種行為可能會導致難以啟用或禁用器件,因為在某些應用中,提供 EN 信號的 IC 可能無法產生負電壓。圖 2-1 所示的電平轉換器電路通過消除負 EN 信號,減少了與失調 EN 閾值電壓相關的任何麻煩。

最初驅動 EN 的正信號 (SYS_EN) 改為連接到 Q1 的柵極。當 Q1 關閉時,Q2 在其 VGS 上看到 0V,并且也保持關閉。在這種狀態(tài)下,EN 引腳看到的 -VOUT= - 3.3V,低于低電平閾值,它會禁用器件。
當 SYS_EN 提供足夠的正電壓來開啟 Q1(MOSFET 數據表中指定的 VGS 閾值)時,Q2 的柵極通過 Q1 接地。這會將 Q2 的 VGS 驅動為負,并打開 Q2?,F在,VIN 通過 Q2 連接到 EN,并且引腳高于高電平閾值,從而導通器件。務必確保 Q2 的 VGD 和 VGS 在啟用和禁用狀態(tài)期間都保持在 MOSFET 額定值范圍內。不遵守此約束可能會導致 MOSFET 損壞。設計中使用了 Vishay 的小尺寸互補 N 和 P 溝道 60V (D-S) MOSFET Si1029X。
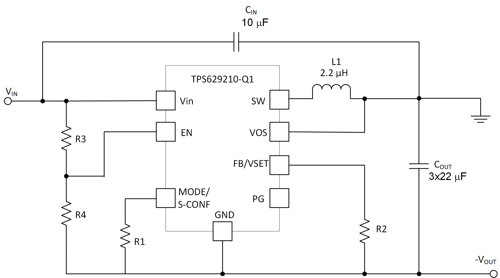
如果不需要系統(tǒng)啟用和禁用 TPS629210-Q1,則 EN 引腳可以直接連接到 VIN 或連接到 VIN 的分壓器。我們強烈建議在 VIN 和 EN 引腳之間添加一個分壓器占位符 (R3/R4),如圖 2-2 所示。推薦 R3:R4≥2:1 比,以確保 EN> 1V 之前 VIN >2.85V,器件的內部電路在 EN 完全啟用之前已準備好。UVLO 和 EN 下降閾值與 -VOUT(而非 GND)有關。例如,UVLO 下降=2.75V +VOUT,EN 下降 = 0.9V + VOUT。其中 VOUT 為負值。客戶可根據實際應用調整分壓器 R3/R4 比率。這是消除任何啟動和關斷相關問題的可靠解決方案。
圖 2-2 帶分壓器的 EN 引腳