ZHCSNS8B April 2022 – June 2024 UCC21717-Q1
PRODUCTION DATA
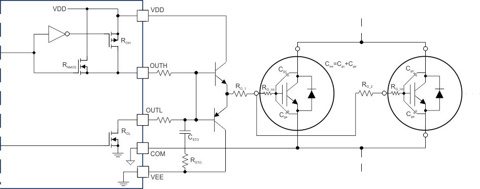
To increase the IGBT gate drive current, a noninverting current buffer (such as the NPN/PNP buffer shown in Figure 8-16) can be used. Inverting types are not compatible with the desaturation fault protection circuitry and must be avoided. The MJD44H11/MJD45H11 pair is appropriate for peak currents up to 15 A, the D44VH10/ D45VH10 pair is up to 20-A peak.
In the case of an overcurrent detection, the soft turn off (STO) is activated. External components must be added to implement STO instead of normal turn off speed when an external buffer is used. CSTO sets the timing for soft turn off and RSTO limits the inrush current to below the current rating of the internal FET (10 A). RSTO should be at least (VDD-VEE)/10. The soft turn off timing is determined by the internal current source of 400 mA and the capacitor CSTO. CSTO is calculated using Equation 14.

Figure 8-16 Current Buffer for Increased Drive
Strength