ZHCSCL5D january 2014 – may 2023 TPS65262
PRODUCTION DATA
The EN1/2/3 pin provides electrical on/off control of the device. After the EN1/2/3 pin voltage exceeds the threshold voltage, the device starts operation. If each ENx pin voltage is pulled below the threshold voltage, the regulator stops switching and enters low Iq state.
The EN pin has an internal pull-up current source, allowing the user to float the EN pin for enabling the device. If an application requires controlling the EN pin, use open drain or open collector output logic to interface with the pin.
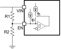
The device implements internal UVLO circuitry on the VIN pin. The device is disabled when the VIN pin voltage falls below the internal VIN UVLO threshold. The internal VIN UVLO threshold has a hysteresis of 500mV. If an application requires a higher UVLO threshold on the VIN pin, then the ENx pin can be configured as shown in Figure 7-2. When using the external UVLO function it is recommended to set the hysteresis to be greater than 500mV.
The EN pin has a small pull-up current Ip which sets the default state of the pin to enable when no external components are connected. The pull-up current is also used to control the voltage hysteresis for the UVLO function because it increases by Ih after the EN pin crosses the enable threshold. The UVLO thresholds can be calculated using Equation 2 and Equation 3.


where
Figure 7-2 Adjustable VIN Undervoltage Lockout