ZHCSF63A September 2013 – June 2016 TPS65154
PRODUCTION DATA.
The TPS65154 device integrates the bias and backlight functions needed by an active matrix liquid crystal display.
The LCD bias functions comprise
The backlight driver functions comprise
The device configuration is stored in an on-chip nonvolatile memory, which can be programmed via an I2C interface.
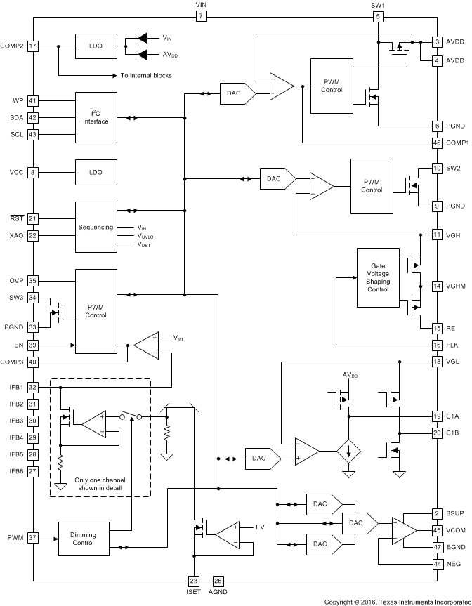
Figure 5-1 shows a top-level block diagram of the TPS65154.
Figure 5-1 Top-Level Block Diagram
The following sections describe the features of the TPS65154.
The linear regulator is supplied directly from the VIN pin, and its output voltage can be programmed to 1.0 V, 1.2 V, 1.89 V, or 2.5 V using the VCC register.
Figure 5-2 Linear Regulator Block Diagram
The linear regulator starts tDLY1 milliseconds after the supply voltage exceeds the undervoltage lockout threshold (VIN > VUVLO). It does not have a soft-start function, and its output ramps up as fast as the supply voltage slew rate and the linear regulator's output capacitance allow.
The linear regulator is turned off as soon as the supply voltage falls below the undervoltage lockout threshold (VIN < VUVLO). VCC is actively discharged during power-down.
The linear regulator is protected against short-circuits and undervoltage conditions. An undervoltage condition is detected if the linear regulator's output falls below 70% of its programmed voltage for longer than 50 ms, in which case the IC is disabled. A short-circuit condition is detected if the linear regulator's output falls below 30% of its programmed voltage, in which case the IC is disabled immediately (short-circuit detection has no time delay associated with it). To recover normal operation following either an undervoltage condition or short-circuit condition, the cause of the error must be removed and a POR applied.
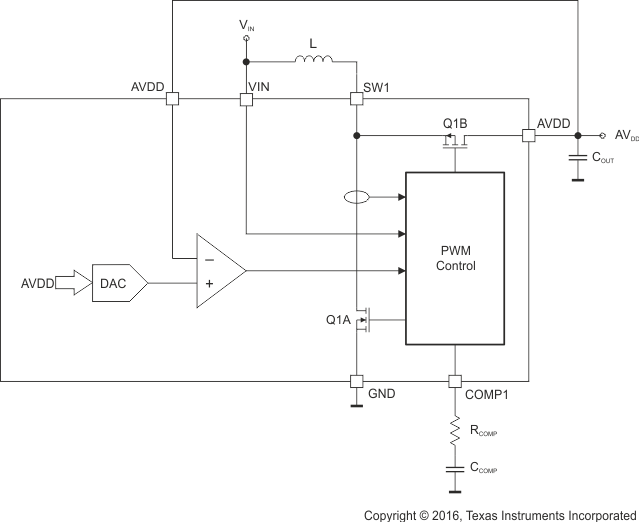
Boost converter 1 is synchronous and uses a virtual current mode topology that:
Figure 5-3 Boost Converter 1 Internal Block Diagram
Boost converter 1's switching frequency can be programmed to 400 kHz, 600 kHz, 800 kHz, or 1 MHz using the FSW1 register. Its output voltage can be programmed from 6.5 V to 9.6 V in 100 mV steps using the AVDD register.
Boost converter 1 uses an external compensation network connected to the COMP1 pin to stabilize its feedback loop. A simple series R-C network connected between the COMP1 pin and ground is sufficient to achieve good performance, that is, stable and with good transient response. Good starting values, which will work for most applications, are 25 kΩ and 3.9 nF.
In some applications (for example, those using electrolytic output capacitors), it may be necessary to include a second compensation capacitor between the COMP1 pin and ground. This has the effect of adding an additional pole in the feedback loop's frequency response, which cancels the zero introduced by the output capacitor's ESR.
The synchronous topology of boost converter 1 ensures that AVDD is fully isolated from VIN when the converter is disabled.
Boost converter 1 starts tDLY2 milliseconds after RST goes high. Delay time tDLY2 can be programmed from 0 ms to 75 ms using the DLY2 register.
To minimize inrush current during start-up, boost converter 1 ramps its output voltage in tSS2 milliseconds. Start-up time tSS2 can be programmed from 0.5 ms to 75 ms using the SS2 register. Longer soft-start times generate lower inrush currents.
Boost converter 1 is disabled when VIN<VUVLO. When disabled, boost converter 2 actively discharges AVDD by turning on Q2.
Boost converter 1 is protected against short-circuits and undervoltage conditions. An undervoltage condition is detected if the boost converter's output falls below 70% of its programmed voltage for longer than 50 ms, in which case the IC is disabled. A short-circuit condition is detected if the boost converter's output falls below 30% of its programmed voltage, in which case the IC is disabled immediately (short-circuit detection has no time delay associated with it). To recover normal operation following either an undervoltage condition or short-circuit condition, the cause of the error must be removed and a POR applied.
Boost converter 2 is non-synchronous and uses a constant off-time topology. The converter's switching frequency is not constant but adapts itself to VIN and VGH. Boost converter 2 uses peak current control and is designed to operate permanently in discontinuous conduction mode (DCM), thereby allowing the internal compensation circuit to achieve stable operation over a wide range of output voltages and currents. Boost converter 2's output voltage can be programmed from 18 V to 25.5 V using the VGH register.
Figure 5-4 Boost Converter 2 Block Diagram
Boost converter 2 is enabled as soon as VGL has finished ramping down. To minimize inrush current during start-up, boost converter 2 ramps VGH linearly to its programmed value in tSS4 seconds. Soft-start time tSS4 can be programmed from 0.256 ms to 35 ms using the SS4 register. Because boost converter 2 is non-synchronous, its output is already equal to AVDD (minus the voltage drop across its rectifier diode) before it starts switching, which means that the time during which VGH is actually ramping during start-up is less than the actual programmed soft-start time (see Figure 5-5).
Figure 5-5 Boost Converter 2 Soft-Start
Boost converter 2 is disabled when VIN<VUVLO. The converter's output is not actively discharged when the converter is disabled.
Boost converter 2 is protected against short-circuits and undervoltage conditions. An undervoltage condition is detected if the boost converter's output falls below 70% of its programmed voltage for longer than 50 ms, in which case the IC is disabled. A short-circuit condition is detected if the boost converter's output falls below 30% of its programmed voltage, in which case the IC is disabled immediately (short-circuit detection has no time delay associated with it). To recover normal operation following either an undervoltage condition or short-circuit condition, the cause of the error must be removed and a POR applied.
The negative charge pump inverts AVDD and regulates its output to the voltage set by the VGL register. VGL can be programmed from –5 V to –8 V in 0.2 V steps using the VGL register, however, since the negative charge pump inverts AVDD to generate its output, the most negative voltage that can be generated is approximately –AVDD+1 V. Thus, if AVDD = 8.0 V, the usable range of VGL is approximately –5 V to –7 V. If VGL is programmed to a more negative voltage than this the charge pump may not be able to regulate its output. This will not damage the IC, but performance may be impaired.
The negative charge pump in the TPS65154 is fully integrated and requires only two external capacitors to operate (a flying capacitor connected between the C1A and C1B pins, and an output capacitor connected between the VGL pin and ground).
Figure 5-6 Negative Charge Pump Block Diagram
The negative charge pump starts tDLY3 milliseconds after boost converter 1 (AVDD) starts ramping and ramps its output linearly from zero to its programmed output voltage in tSS3 ms. Delay time tDLY3 can be programmed from 0 ms to 35 ms using the DLY3 register. Soft-start time tSS3 can be programmed from 0 ms to 35 ms using the SS3 register.
The negative charge pump is disabled when the supply voltage falls below the undervoltage lockout threshold (VIN<VUVLO). During power-down the charge pump's output is actively discharge to GND.
The negative charge pump is protected against short-circuits and undervoltage conditions. An undervoltage condition is detected if the charge pump's output falls below 70% of its programmed voltage for longer than 50 ms, in which case the IC is disabled. A short-circuit condition is detected if the charge pump's output falls below 30% of its programmed voltage, in which case the IC is disabled immediately (short-circuit detection has no time delay associated with it). To recover normal operation following either an undervoltage condition or short-circuit condition, the cause of the error must be removed and a POR applied.
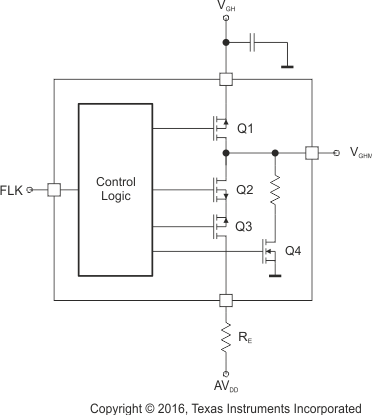
The gate voltage shaping function can be used to reduce image sticking in LCD panels by modulating the LCD panel's gate ON voltage (VGH). Figure 5-7 shows a block diagram of the gate voltage shaping function and Figure 5-8 shows the typical waveforms during operation.
Figure 5-7 Gate Voltage Shaping Block Diagram
Figure 5-8 Gate Voltage Shaping Waveforms
Gate voltage shaping is controlled by the FLK input. When FLK is high, Q1 is on, Q2, Q3 and Q4 are off, and VGHM is equal to VGH. On the falling edge of FLK, Q1 is turned off, Q2 and Q3 are turned on, and the LCD panel load connected to the VGHM pin discharges through the external resistor connected to the RE pin.
During power-up, Q1, Q2 and Q3 are held off and Q4 is turned on, pulling the VGHM pin pulled to GND, regardless of the state of the FLK signal, until tDLY4 milliseconds after boost converter 2 (VGH) has finished ramping. The value of tDLY4 can be programmed from 0 ms to 35 ms using the DLY4 register.
During power-down Q1 is held permanently on and Q2, Q3 and Q4 permanently off, regardless of the state of the FLK signal.
The TPS65154 provides an output signal via its XAO pin that can be used to drive the outputs of the display panel's gate driver IC high during power-down. The XAO pin is pulled low whenever VIN<VDET. The VDET threshold voltage can be configured using the VDET register.
The XAO output is an open-drain type and requires an external pull-up, typically in the range 10 kΩ to 100 kΩ.
The RST pin generates an active-low reset signal for the rest of the system. During power-up, the reset timer starts when VCC has finished ramping. The reset pulse duration tRST can be programmed from 0 ms to 15 ms using the RESET register. The RST signal is latched when it goes high and will not be taken low again until the device is powered down (even if VCC temporarily falls out of regulation). The active power-down threshold (VUVLO or VDET) can be selected using the RMODE bit in the CONFIG register.
The RST output is an open-drain type that requires an external pull-up resistor. Pull-up resistor values in the range 10 kΩ to 100 kΩ are recommended for most applications.
The programmable VCOM uses three digital-to-analog converters (DACs) to generate a VCOM voltage that is subsequently buffered by a high-speed op-amp. The maximum value of VCOM is set by the 4-bit VMAX register, and can be programmed in the range 2.5/8×AVDD to 4/8×AVDD. The minimum value of VCOM is set by the 4-bit VMIN register, and can be programmed in the range 2/8 × AVDD to 3.5/8 × AVDD. Note, for proper operation, VMAX must be greater than VMIN. By programming the 7-bit VCOM parameter, users can adjust the VCOM voltage appearing at the OUT pin between VMIN and VMAX as follows:

where VCOM is the value stored in the Wiper Register (see Figure 5-9).
Figure 5-9 Programmable VCOM Block Diagram
The programmable VCOM function has three registers. The volatile Wiper Register (WR) contains the value currently output by the programmable VCOM DAC; this value is lost when power to the device is removed. The non-volatile Initial Value Register (IVR) contains the value loaded into the DAC every time the device is powered up. The Control Register (CR) determines whether data is written to or read from the WR, the IVR, or both. If the CR contains 00h, during write operations data is stored in the WR and the IVR, and during read operations data is read from the IVR. If the CR contains 80h, data is written to and read from the WR register only. 00h and 80h are the only valid values for the CR. Table 5-1 shows the programmable VCOM's register address map.
| REGISTER ADDRESS | NON-VOLATILE | VOLATILE |
|---|---|---|
| 00h | Initial Value Register (IVR) | Wiper Register (WR) |
| 02h | Not Used | Control Register (CR) |
Like most op-amps, the VCOM op-amp in the TPS65154 is not designed to drive purely capacitive loads, so it is not recommended to connect a capacitor directly to its output in an attempt to increase performance; however, the op-amp is capable of delivering high peak currents that make such capacitors unnecessary in most applications.
High-speed op amps such as the one in the TPS65154 require care when using them. The most common problem is when parasitic capacitance at the inverting input creates a pole with the feedback resistor, reducing amplifier stability. Two things can be done to minimize the likelihood of this happening. Both of these work by shifting the pole (which can never be completely eliminated) to a frequency outside the op amp's bandwidth, where it has no effect.
The programmable VCOM is enabled when AVDD > VUVLO2.
During power-down, the programmable VCOM continues to operate until AVDD < VUVLO2.
The WLED boost converter boosts a 4.5 V to 24 V supply VBAT to a higher voltage to supply the LED strings connected to the WLED driver. It uses a fixed-frequency, current-mode topology. The converter's output voltage is automatically adjusted to maintain the lowest feedback voltage (IFB1 to IFB6) between 450 mV and 750 mV, thus ensuring sufficient headroom for the output current sinks, but without dissipating excessive power in the IC. This approach automatically compensates for changes in the LED string voltage, for example, because of temperature effects. The WLED boost converter's switching frequency can be programmed to 400 kHz, 600 kHz, 800 kHz, and 1 MHz using the FSW3 register.
The WLED boost converter features a soft-start circuit to limit inrush current when the converter starts. The duration of the soft-start ramp depends on the value of the capacitor connected to the COMP3 pin. Note, that because the converter is a non-synchronous type, its output voltage before it starts switching is equal to VBAT (minus the voltage drop across its rectifier).
The brightness of the LED strings is determined by the average current flowing through each string, which is the product of the output duty cycle and the current sink's output current. The output current of all current sinks is the same and is set by the external resistor connected between the ISET pin and ground:

where:
When the TPS65154 measures zero current flowing in one of the IFB pins it determines that the string is open and automatically disables that output. The WLED boost converter's output voltage is subsequently regulated according to the remaining operational strings. If an application uses fewer than six LED strings, it is recommended to connected the unused outputs to ground; this ensures the most rapid detection of the unused strings. Once open strings have been detected, they remain disabled until a POR occurs or EN is toggled.
The WLED boost converter and dimming circuits feature a variety of protection schemes to ensure reliable operation when subjected to various failure modes. These protection schemes are listed in Table 5-2.
| ERROR | DETECTION | ACTION | RECOVERY |
|---|---|---|---|
| WLED boost converter output voltage too high | VOVP exceeds programmed threshold (30 V, 33 V, 36 V or 39 V) |
WLED boost converter output regulated to programmed threshold | None required |
| WLED boost converter switch current too high | ISW > ILIM | Switch turned off | Switch automatically re-enabled at start of next switching cycle |
| All LED strings open-circuit | IIFB = 0 mA and VOUT = VOVP | Disable all output channels and boost converter | Output channels re-enabled following power cycle |
| Individual LED string(s) open-circuit | IIFB = 0 mA and VOUT = VOVP | Disable affected output channel(s) Functional output channels continue operating. |
Affected output channel(s) re-enabled following power cycle |
| Individual LED string(s) shorted-circuited to ground | IIFB = 0 mA for longer than 4 ms |
The WLED driver is enabled and disabled by EN, however, this signal has no effect until the LCD bias functions have completed their start-up sequence. Following a POR, EN has no effect until tDLY4 is complete; after that the WLED driver can be enabled and disabled at any time using EN (providing nothing happens to cause the LCD bias functions to re-start) and applying a PWM signal. In applications that do not generate an EN signal, the EN pin can be tied to VIN, in which case the WLED driver will start automatically at the end of tDLY4. Note, that a permanently low PWM signal (0% duty cycle) will prevent boost converter 3 from starting-up.
When the WLED driver is enabled it first checks the status of IFB1 to IFB6 and shuts down any channels that it detects are disabled/unused. These channels will be subsequently ignored until a POR occurs or EN is toggled.
An undervoltage lockout function disables the IC when the supply voltage is too low for proper operation.
The TPS65154 support direct dimming and phase-shift dimming modes. The active dimming mode can be selected using the DMODE bit in the CONFIG register.
When direct dimming is selected, the output current sinks are controlled directly by the PWM signal. In this mode, they are turned on and off together, at the same frequency and duty cycle as the PWM signal (see Figure 5-10).
Figure 5-10 Direct Dimming
When phase-shift dimming mode is selected, the output dimming frequency does not depend on the frequency of the PWM signal but can be independently programmed from 15 kHz to 22 kHz using the FDIM register. In this mode, the duty cycle information contained in the PWM signal is extracted and re-used to generate up to six outputs, at the output frequency set by the FDIM register, and phase-shifted with respect to each other by 360°/N, where N is the number of outputs in use (see Figure 5-11). Using phase-shifted outputs, the maximum load current step is reduced by the same factor N, resulting in reduced voltage ripple on the boost converter's output and consequently lower audible noise.
Figure 5-11 Phase-Shift Dimming
Figure 5-12 shows the typical power-up/down characteristic of the TPS65154.
VCC starts ramping tDLY1 seconds after VIN > VUVLO.
RST is initially held low. tRST seconds after VCC has finished ramping RST goes high.
AVDD starts ramping tDLY2 seconds after RST has gone high.
VGL starts ramping tDLY3 seconds after AVDD starts ramping.
VGH starts ramping as soon as VGL has finished ramping.
VGHM is initially held low (connected to RE). tDLY4 seconds after VGH has finished ramping, gate voltage shaping is enabled and VGHM follows the state of FLK.
XAO is initially held low. tDLY6 seconds after VIN>VDET XAO goes high.
The WLED driver is enabled by the logical AND of AVDD (that is, AVDD has finished ramping) and EN.
VCC, AVDD, VGH and VGL are disabled when VIN<VUVLO.
XAO goes low when VIN falls below the threshold selected for it (VUVLO or VDET).
RST goes low when VIN falls below the threshold selected for it (VUVLO or VDET).
The WLED driver is turned off when EN = 0 or VIN < VUVLO.
Figure 5-12 Power Up/Down Sequencing
The TPS65154 divides the configuration parameters into two categories:
In typical applications, all configuration parameters except VCOM are programmed by the subcontractor during PCB assembly, and VCOM is programmed by the display manufacturer during display calibration.
Configuration parameters can be changed by writing the desired values to the appropriate RAM register(s). The RAM registers are volatile and their contents are lost when power is removed from the device. By writing to the Control Register, it is possible to store the active configuration in non-volatile EEPROM; during power-up, the contents of the EEPROM are copied into the RAM registers and used to configure the device.
The TPS65154 features an industry-standard I2C interface that supports both Standard and Fast modes of operation.
The configuration parameters are all accessed using slave address 74h and the VCOM is accessed using slave address 28h.
An active-high Write Protect pin (WP) prevents the configuration parameters from being changed by accident. This pin is internally pulled high and must be actively pulled low to access to the EEPROM or RAM registers. Note that the WP pin disables all I2C traffic to the TPS65154, and must also be pulled low during read operations. This is to ensure that noise present on the I2C lines does not erroneously overwrite the active configuration stored in RAM (which would not be protected by a simple EEPROM write-protect scheme). The write protect function can be enabled and disabled using the WPEN bit in the CONFIG register. Note that once the write protect function is enabled it is not possible to disable again it without pulling the WP pin low. For this reason, it is strongly recommended that applications include some way to pull the WP pin low (for example, a test pad), even if it is not normally used.
Figure 5-13 Writing to a Single RAM Register
Figure 5-14 Writing to Multiple RAM Registers
Figure 5-15 Saving Contents of all RAM Registers to EEPROM
Figure 5-16 Reading from a Single RAM Register
Figure 5-17 Reading from a Single EEPROM Register
Figure 5-18 Reading from Multiple RAM Registers
Figure 5-19 Reading from Multiple EEPROM Registers
Figure 5-20 Writing a VCOM Value of 77h to WR
Figure 5-21 Writing a VCOM Value of 77h to IVR and WR
Figure 5-22 Reading 77h from WR
Figure 5-23 Reading 77h from IVR
Table 5-3 shows the memory map of the configuration parameters.
| REGISTER ADDRESS | REGISTER NAME | FACTORY DEFAULT | DESCRIPTION | |
|---|---|---|---|---|
| 00h | CONFIG | 02h | KMODE = 0 WPEN = 0 DMODE = 1 RMODE = 0 |
Sets miscellaneous configuration bits |
| 01h | VCC | 03h | 2.5 V | Sets the output voltage of the linear regulator (VCC) |
| 02h | DLY1 | 02h | 10 ms | Sets the start-up delay of the linear regulator (VCC) |
| 03h | AVDD | 0Fh | 8.0 V | Sets the output voltage of boost converter 1 (AVDD) |
| 04h | FSW1 | 01h | 600 kHz | Sets the switching frequency of boost converter 1 (AVDD) |
| 05h | SS2 | 04h | 20 ms | Sets the soft-start time of boost converter 1 (AVDD) |
| 06h | DLY2 | 02h | 10 ms | Sets the start-up delay of boost converter 1 (AVDD) |
| 07h | VGL | 09h | –6.8 V | Sets the output voltage of the negative charge pump (VGL) |
| 08h | SS3 | 01h | 5 ms | Sets the soft-start time of the negative charge pump (VGL) |
| 09h | DLY3 | 01h | 5 ms | Sets the start-up delay of the negative charge pump (VGL) |
| 0Ah | VGH | 04h | 20.0 V | Sets the output voltage of boost converter 2 (VGH) |
| 0Bh | SS4 | 01h | 5 ms | Sets the soft-start time of boost converter 2 (VGH) |
| 0Ch | FSW3 | 01h | 600 kHz | Sets the switching frequency of boost converter 3 (WLED) |
| 0Dh | DLY4 | 02h | 10 ms | Sets the start-up delay of the gate voltage shaping function (VGHM) |
| 0Eh | OVP | 03h | 39 V | Sets the over-voltage protection threshold of boost converter 3 (WLED) |
| 0Fh | FDIM | 07h | 22 kHz | Sets the output dimming frequency of the WLED driver in phase-shift dimming mode |
| 10h | RESET | 05h | 5 ms | Sets the reset pulse duration |
| 11h | VDET | 00h | VDET = VUVLO | Sets the threshold of the RST and XAO signals |
| 12h | DLY6 | 02h | 30 ms | Sets the start-up delay of the XAO signal |
| 13h | VMAX | 07h | 3.2 V | Sets the maximum VCOM voltage |
| 14h | VMIN | 07h | 2.7 V | Sets the minimum VCOM voltage |
| 15h | USER1 | 00h | 00h | For customer use |
| FFh | CONTROL | 00h | Controls whether read and write operations access RAM or EEPROM registers | |
The CONFIG register can be written to and read from.
| 7 | 6 | 5 | 4 | 3 | 2 | 1 | 0 |
| ADIS | Reserved | KMODE | WPEN | DMODE | RMODE | ||
| R/W-0 | R/W-0 | R/W-0 | R/W-0 | R/W-0 | R/W-0 | R/W-1 | R/W-0 |
| LEGEND: R/W = Read/Write; R = Read only; -n = factory default |
| Bit | Field | Value | Description |
|---|---|---|---|
| 7 | ADIS | This bit can be used to disable boost converter 1 (AVDD), boost converter 2 (VGH) and the negative charge pump (VGL) during device programming. This bit is volatile and is never stored in EEPROM. It is always reset (that is, ADIS = 0) following power-up, that is, the affected converters are always enabled following power-up. | |
| 0 | Boost converter 1 (AVDD), boost converter 2 (VGH), and negative charge pump (VGL) enabled. | ||
| 1 | Boost converter 1 (AVDD), boost converter 2 (VGH), and negative charge pump (VGL) disabled. | ||
| 6-4 | Reserved | N/A | These bits are reserved for future use and should be programmed to 0 to ensure proper operation. |
| 3 | KMODE | This bit can be used to enable and disable boost converter 1's active discharge function. | |
| 0 | Boost converter 1 (AVDD) active discharge enabled. | ||
| 1 | Boost converter 1 (AVDD) active discharge disabled. | ||
| 2 | WPEN | This bit can be used to enable and disable the write protect function. | |
| 0 | Disabled. WP not used and I2C interface always active. | ||
| 1 | Enabled. I2C interface only active when WP pulled low. | ||
| 1 | DMODE | This bit determines which dimming mode is used by the WLED driver. | |
| 0 | Direct dimming. | ||
| 1 | Phase-shift dimming. | ||
| 0 | RMODE | This bit determines which threshold is used to assert RST during power-down. | |
| 0 | VUVLO threshold used. | ||
| 1 | VDET threshold used. |
The VCC register can be written to and read from.
| 7 | 6 | 5 | 4 | 3 | 2 | 1 | 0 |
| Not Implemented | VCC | ||||||
| R/W-1 | R/W-1 | ||||||
| LEGEND: R/W = Read/Write; R = Read only; -n = factory default |
| Bit | Field | Value | Description |
|---|---|---|---|
| 7-2 | Not implemented | N/A | These bits are not implemented. During write operations, data for these bits is ignored, and during read operations 0 is returned. |
| 1-0 | VCC | These bits determine the output voltage of the linear regulator (VCC). | |
| 0h | 1.0 V | ||
| 1h | 1.2 V | ||
| 2h | 1.89 V | ||
| 3h | 2.5 V |
The DLY1 register can be written to and read from.
| 7 | 6 | 5 | 4 | 3 | 2 | 1 | 0 |
| Not Implemented | DLY1 | ||||||
| R/W-0 | R/W-0 | R/W-1 | R/W-0 | ||||
| LEGEND: R/W = Read/Write; R = Read only; -n = factory default |
| Bit | Field | Value | Description |
|---|---|---|---|
| 7-4 | Not Implemented | N/A | These bits are not implemented. During write operations data for these bits is ignored, and during write operations 0 is returned. |
| 3-0 | DLY1 | These bits determine how soon after VIN>VUVLO the linear regulator (VCC) starts. | |
| 0h | 0 ms | ||
| 1h | 5 ms | ||
| 2h | 10 ms | ||
| 3h | 15 ms | ||
| 4h | 20 ms | ||
| 5h | 25 ms | ||
| 6h | 30 ms | ||
| 7h | 35 ms | ||
| 8h | 40 ms | ||
| 9h | 45 ms | ||
| Ah | 50 ms | ||
| Bh | 55 ms | ||
| Ch | 60 ms | ||
| Dh | 65 ms | ||
| Eh | 70 ms | ||
| Fh | 75 ms |
The AVDD register can be written to and read from.
| 7 | 6 | 5 | 4 | 3 | 2 | 1 | 0 |
| Not Implemented | AVDD | ||||||
| R/W-0 | R/W-1 | R/W-1 | R/W-1 | R/W-1 | |||
| LEGEND: R/W = Read/Write; R = Read only; -n = factory default |
| Bit | Field | Value | Description |
|---|---|---|---|
| 1 | Not Implemented | N/A | These bits are not implemented. During write operations data for these bits is ignored, and during read operations 0 is returned. |
| 0 | AVDD | These bits determine the output voltage of boost converter 1 (AVDD). | |
| 00h | 6.5 V | ||
| 01h | 6.6 V | ||
| 02h | 6.7 V | ||
| 03h | 6.8 V | ||
| 04h | 6.9 V | ||
| 05h | 7.0 V | ||
| 06h | 7.1 V | ||
| 07h | 7.2 V | ||
| 08h | 7.3 V | ||
| 09h | 7.4 V | ||
| 0Ah | 7.5 V | ||
| 0Bh | 7.6 V | ||
| 0Ch | 7.7 V | ||
| 0Dh | 7.8 V | ||
| 0Eh | 7.9 V | ||
| 0Fh | 8.0 V | ||
| 10h | 8.1 V | ||
| 11h | 8.2 V | ||
| 12h | 8.3 V | ||
| 13h | 8.4 V | ||
| 14h | 8.5 V | ||
| 15h | 8.6 V | ||
| 16h | 8.7 V | ||
| 17h | 8.8 V | ||
| 18h | 8.9 V | ||
| 19h | 9.0 V | ||
| 1Ah | 9.1 V | ||
| 1Bh | 9.2 V | ||
| 1Ch | 9.3 V | ||
| 1Dh | 9.4 V | ||
| 1Eh | 9.5 V | ||
| 1Fh | 9.6 V |
The FSW1 register can be written to and read from.
| 7 | 6 | 5 | 4 | 3 | 2 | 1 | 0 |
| Not Implemented | FSW1 | ||||||
| R/W-0 | R/W-1 | ||||||
| LEGEND: R/W = Read/Write; R = Read only; -n = factory default |
| Bit | Field | Value | Description |
|---|---|---|---|
| 7-2 | Not Implemented | N/A | These bits are not implemented. During write operations data for these bits is ignored, and during read operations 0 is returned. |
| 1-0 | FSW1 | These bits determine the switching frequency of boost converter 1 (AVDD). | |
| 0h | 400 kHz | ||
| 1h | 600 kHz | ||
| 2h | 800 kHz | ||
| 3h | 1 MHz |
The SS2 register can be written to and read from.
| 7 | 6 | 5 | 4 | 3 | 2 | 1 | 0 |
| Not Implemented | SS2 | ||||||
| R/W-0 | R/W-1 | R/W-0 | R/W-0 | ||||
| LEGEND: R/W = Read/Write; R = Read only; -n = factory default |
| Bit | Field | Value | Description |
|---|---|---|---|
| 7-4 | Not Implemented | N/A | These bits are not implemented. During write operations data for these bits is ignored, and during read operations 0 is returned. |
| 3-0 | SS2 | These bits determine the soft-start time of boost converter 1 (AVDD). | |
| 0h | 0.5 ms | ||
| 1h | 5 ms | ||
| 2h | 10 ms | ||
| 3h | 15 ms | ||
| 4h | 20 ms | ||
| 5h | 25 ms | ||
| 6h | 30 ms | ||
| 7h | 35 ms | ||
| 8h | 40 ms | ||
| 9h | 45 ms | ||
| Ah | 50 ms | ||
| Bh | 55 ms | ||
| Ch | 60 ms | ||
| Dh | 65 ms | ||
| Eh | 70 ms | ||
| Fh | 75 ms |
The DLY2 register can be written to and read from.
| 7 | 6 | 5 | 4 | 3 | 2 | 1 | 0 |
| Not Implemented | DLY2 | ||||||
| R/W-0 | R/W-0 | R/W-1 | R/W-0 | ||||
| LEGEND: R/W = Read/Write; R = Read only; -n = factory default |
| Bit | Field | Value | Description |
|---|---|---|---|
| 7-4 | Not Implemented | N/A | These bits are not implemented. During write operations data for these bits is ignored, and during read operations 0 is returned. |
| 3-0 | DLY2 | These bits determine how soon after RST goes high boost converter 1 (AVDD) starts. | |
| 0h | 0 ms | ||
| 1h | 5 ms | ||
| 2h | 10 ms | ||
| 3h | 15 ms | ||
| 4h | 20 ms | ||
| 5h | 25 ms | ||
| 6h | 30 ms | ||
| 7h | 35 ms | ||
| 8h | 40 ms | ||
| 9h | 45 ms | ||
| Ah | 50 ms | ||
| Bh | 55 ms | ||
| Ch | 60 ms | ||
| Dh | 65 ms | ||
| Eh | 70 ms | ||
| Fh | 75 ms |
The VGL register can be written to and read from.
| 7 | 6 | 5 | 4 | 3 | 2 | 1 | 0 |
| Not Implemented | VGL | ||||||
| R/W-1 | R/W-0 | R/W-0 | R/W-1 | ||||
| LEGEND: R/W = Read/Write; R = Read only; -n = factory default |
| Bit | Field | Value | Description |
|---|---|---|---|
| 7-4 | Not Implemented | N/A | These bits are not implemented. During write operations data for these bits is ignored, and during read operations 0 is returned. |
| 3-0 | VGL | These bits determine the output voltage of the negative charge pump (VGL). | |
| 0h | –5.0 V | ||
| 1h | –5.2 V | ||
| 2h | –5.4 V | ||
| 3h | –5.6 V | ||
| 4h | –5.8 V | ||
| 5h | –6.0 V | ||
| 6h | –6.2 V | ||
| 7h | –6.4 V | ||
| 8h | –6.6 V | ||
| 9h | –6.8 V | ||
| Ah | –7.0 V | ||
| Bh | –7.2 V | ||
| Ch | –7.4 V | ||
| Dh | –7.6 V | ||
| Eh | –7.8 V | ||
| Fh | –8.0 V |
The SS3 register can be written to and read from.
| 7 | 6 | 5 | 4 | 3 | 2 | 1 | 0 |
| Not Implemented | SS3 | ||||||
| R/W-0 | R/W-0 | R/W-1 | |||||
| LEGEND: R/W = Read/Write; R = Read only; -n = factory default |
| Bit | Field | Value | Description |
|---|---|---|---|
| 7-4 | Not Implemented | N/A | These bits are not implemented. During write operations data for these bits is ignored, and during read operations 0 is returned. |
| 3-0 | SS3 | These bits determine the soft-start time of the negative charge pump (VGL). | |
| 0h | 0.256 ms | ||
| 1h | 5 ms | ||
| 2h | 10 ms | ||
| 3h | 15 ms | ||
| 4h | 20 ms | ||
| 5h | 25 ms | ||
| 6h | 30 ms | ||
| 7h | 35 ms |
The DLY3 register can be written to and read from.
| 7 | 6 | 5 | 4 | 3 | 2 | 1 | 0 |
| Not Implemented | DLY3 | ||||||
| R/W-0 | R/W-0 | R/W-1 | |||||
| LEGEND: R/W = Read/Write; R = Read only; -n = factory default |
| Bit | Field | Value | Description |
|---|---|---|---|
| 7-4 | Not Implemented | N/A | These bits are not implemented. During write operations data for these bits is ignored, and during read operations 0 is returned. |
| 3-0 | DLY3 | These bits determine how soon after boost converter 1 (AVDD) starts the negative charge pump (VGL) starts. | |
| 0h | 0 ms | ||
| 1h | 5 ms | ||
| 2h | 10 ms | ||
| 3h | 15 ms | ||
| 4h | 20 ms | ||
| 5h | 25 ms | ||
| 6h | 30 ms | ||
| 7h | 35 ms |
The VGH register can be written to and read from.
| 7 | 6 | 5 | 4 | 3 | 2 | 1 | 0 |
| Not Implemented | VGH | ||||||
| R/W-0 | R/W-1 | R/W-0 | R/W-0 | ||||
| LEGEND: R/W = Read/Write; R = Read only; -n = factory default |
| Bit | Field | Value | Description |
|---|---|---|---|
| 7-4 | Not Implemented | N/A | These bits are not implemented. During write operations data for these bits is ignored, and during read operations 0 is returned. |
| 3-0 | VGH | These bits determine the output voltage of boost converter 2 (VGH). | |
| 0h | 18.0 V | ||
| 1h | 18.5 V | ||
| 2h | 19.0 V | ||
| 3h | 19.5 V | ||
| 4h | 20.0 V | ||
| 5h | 20.5 V | ||
| 6h | 21.0 V | ||
| 7h | 21.5 V | ||
| 8h | 22 0 V | ||
| 9h | 22.5 V | ||
| Ah | 23.0 V | ||
| Bh | 23.5 V | ||
| Ch | 24.0 V | ||
| Dh | 24.5 V | ||
| Eh | 25.0 V | ||
| Fh | 25.5 V |
The SS4 register can be written to and read from.
| 7 | 6 | 5 | 4 | 3 | 2 | 1 | 0 |
| Not Implemented | SS4 | ||||||
| R/W-0 | R/W-0 | R/W-1 | |||||
| LEGEND: R/W = Read/Write; R = Read only; -n = factory default |
| Bit | Field | Value | Description |
|---|---|---|---|
| 7-4 | Not Implemented | N/A | These bits are not implemented. During write operations data for these bits is ignored, and during read operations 0 is returned. |
| 3-0 | SS4 | These bits determine the soft-start time of boost converter 2 (VGH). | |
| 0h | 0.256 ms | ||
| 1h | 5 ms | ||
| 2h | 10 ms | ||
| 3h | 15 ms | ||
| 4h | 20 ms | ||
| 5h | 25 ms | ||
| 6h | 30 ms | ||
| 7h | 35 ms |
The FSW3 register can be written to and read from.
| 7 | 6 | 5 | 4 | 3 | 2 | 1 | 0 |
| Not Implemented | FSW3 | ||||||
| R/W-0 | R/W-1 | ||||||
| LEGEND: R/W = Read/Write; R = Read only; -n = factory default |
| Bit | Field | Value | Description |
|---|---|---|---|
| 7-2 | Not Implemented | N/A | These bits are not implemented. During write operations data for these bits is ignored, and during read operations 0 is returned. |
| 1-0 | FSW3 | These bits determine the switching frequency of boost converter 3 (WLED). | |
| 0h | 400 kHz | ||
| 1h | 600 kHz | ||
| 2h | 800 kHz | ||
| 3h | 1 MHz |
The DLY4 register can be written to and read from.
| 7 | 6 | 5 | 4 | 3 | 2 | 1 | 0 |
| Not Implemented | DLY4 | ||||||
| R/W-0 | R/W-1 | R/W-0 | |||||
| LEGEND: R/W = Read/Write; R = Read only; -n = factory default |
| Bit | Field | Value | Description |
|---|---|---|---|
| 7-4 | Not Implemented | N/A | These bits are not implemented. During write operations data for these bits is ignored, and during read operations 0 is returned. |
| 3-0 | DLY4 | These bits determine the start-up delay of the gate voltage shaping function. | |
| 0h | 0 ms | ||
| 1h | 5 ms | ||
| 2h | 10 ms | ||
| 3h | 15 ms | ||
| 4h | 20 ms | ||
| 5h | 25 ms | ||
| 6h | 30 ms | ||
| 7h | 35 ms |
The OVP register can be written to and read from.
| 7 | 6 | 5 | 4 | 3 | 2 | 1 | 0 |
| Not Implemented | OVP | ||||||
| R/W-1 | R/W-1 | ||||||
| LEGEND: R/W = Read/Write; R = Read only; -n = factory default |
| Bit | Field | Value | Description |
|---|---|---|---|
| 7-2 | Not implemented | N/A | These bits are not implemented. During write operations, data for these bits is ignored, and during read operations 0 is returned. |
| 1-0 | OVP | These bits determine the overvoltage threshold of boost converter 3 (WLED). | |
| 0h | 30 V | ||
| 1h | 33 V | ||
| 2h | 36 V | ||
| 3h | 39 V |
The FDIM register can be written to and read from.
| 7 | 6 | 5 | 4 | 3 | 2 | 1 | 0 |
| Not Implemented | FDIM | ||||||
| R/W-1 | R/W-1 | R/W-1 | |||||
| LEGEND: R/W = Read/Write; R = Read only; -n = factory default |
| Bit | Field | Value | Description |
|---|---|---|---|
| 7-4 | Not Implemented | N/A | These bits are not implemented. During write operations data for these bits is ignored, and during read operations 0 is returned. |
| 3-0 | FDIM | These bits determine the WLED driver's output dimming frequency in phase-shift dimming mode. | |
| 0h | 15 kHz | ||
| 1h | 16 kHz | ||
| 2h | 17 kHz | ||
| 3h | 18 kHz | ||
| 4h | 19 kHz | ||
| 5h | 20 kHz | ||
| 6h | 21 kHz | ||
| 7h | 22 kHz |
The RESET register can be written to and read from.
| 7 | 6 | 5 | 4 | 3 | 2 | 1 | 0 |
| Not Implemented | RESET | ||||||
| R/W-0 | R/W-1 | R/W-0 | R/W-1 | ||||
| LEGEND: R/W = Read/Write; R = Read only; -n = factory default |
| Bit | Field | Value | Description |
|---|---|---|---|
| 7-4 | Not Implemented | N/A | These bits are not implemented. During write operations data for these bits is ignored, and during read operations 0 is returned. |
| 3-0 | RESET | These bits determine the duration of the reset pulse (RST). | |
| 0h | 0 ms | ||
| 1h | 1 ms | ||
| 2h | 2 ms | ||
| 3h | 3 ms | ||
| 4h | 4 ms | ||
| 5h | 5 ms | ||
| 6h | 6 ms | ||
| 7h | 7 ms | ||
| 8h | 8 ms | ||
| 9h | 9 ms | ||
| Ah | 10 ms | ||
| Bh | 11 ms | ||
| Ch | 12 ms | ||
| Dh | 13 ms | ||
| Eh | 14 ms | ||
| Fh | 15 ms |
The VDET register can be written to and read from.
| 7 | 6 | 5 | 4 | 3 | 2 | 1 | 0 |
| Not Implemented | VDET | ||||||
| R/W-0 | R/W-0 | R/W-0 | R/W-0 | ||||
| LEGEND: R/W = Read/Write; R = Read only; -n = factory default |
| Bit | Field | Value | Description |
|---|---|---|---|
| 7-4 | Not Implemented | N/A | These bits are not implemented. During write operations data for these bits is ignored, and during read operations 0 is returned. |
| 3-0 | VDET | These bits determine the threshold voltage of the XAO signal. | |
| 0h | VUVLO | ||
| 1h | 2.0 V | ||
| 2h | 2.1 V | ||
| 3h | 2.2 V | ||
| 4h | 2.3 V | ||
| 5h | 2.4 V | ||
| 6h | 2.5 V | ||
| 7h | 2.6 V | ||
| 8h | 2.7 V | ||
| 9h | 2.8 V | ||
| Ah | 2.9 V | ||
| Bh | 3.0 V | ||
| Ch | 3.0 V | ||
| Dh | 3.0 V | ||
| Eh | 3.0 V | ||
| Fh | 3.0 V |
The DLY6 register can be written to and read from.
| 7 | 6 | 5 | 4 | 3 | 2 | 1 | 0 |
| Not Implemented | DLY6 | ||||||
| R/W-0 | R/W-1 | R/W-0 | |||||
| LEGEND: R/W = Read/Write; R = Read only; -n = factory default |
| Bit | Field | Value | Description |
|---|---|---|---|
| 7-4 | Not Implemented | N/A | These bits are not implemented. During write operations data for these bits is ignored, and during read operations 0 is returned. |
| 3-0 | DLY6 | These bits determine the start-up delay time of the XAO signal. | |
| 0h | 0 ms | ||
| 1h | 5 ms | ||
| 2h | 10 ms | ||
| 3h | 15 ms | ||
| 4h | 20 ms | ||
| 5h | 25 ms | ||
| 6h | 30 ms | ||
| 7h | 35 ms |
The VMAX register can be written to and read from.
| 7 | 6 | 5 | 4 | 3 | 2 | 1 | 0 |
| Not Implemented | VMAX | ||||||
| R/W-0 | R/W-1 | R/W-1 | R/W-1 | ||||
| LEGEND: R/W = Read/Write; R = Read only; -n = factory default |
| Bit | Field | Value | Description |
|---|---|---|---|
| 7-4 | Not Implemented | N/A | These bits are not implemented. During write operations data for these bits is ignored, and during read operations 0 is returned. |
| 3-0 | VMAX | These bits determine the maximum VCOM voltage. | |
| 0h | 2.5/8 × AVDD | ||
| 1h | 2.6/8 × AVDD | ||
| 2h | 2.7/8 × AVDD | ||
| 3h | 2.8/8 × AVDD | ||
| 4h | 2.9/8 × AVDD | ||
| 5h | 3.0/8 × AVDD | ||
| 6h | 3.1/8 × AVDD | ||
| 7h | 3.2/8 × AVDD | ||
| 8h | 3.3/8 × AVDD | ||
| 9h | 3.4/8 × AVDD | ||
| Ah | 3.5/8 × AVDD | ||
| Bh | 3.6/8 × AVDD | ||
| Ch | 3.7/8 × AVDD | ||
| Dh | 3.8/8 × AVDD | ||
| Eh | 3.9/8 × AVDD | ||
| Fh | 4.0/8 × AVDD |
The VMIN register can be written to and read from.
| 7 | 6 | 5 | 4 | 3 | 2 | 1 | 0 |
| Not Implemented | VMIN | ||||||
| R/W-0 | R/W-1 | R/W-1 | R/W-1 | ||||
| LEGEND: R/W = Read/Write; R = Read only; -n = factory default |
| Bit | Field | Value | Description |
|---|---|---|---|
| 7-4 | Not Implemented | N/A | These bits are not implemented. During write operations data for these bits is ignored, and during read operations 0 is returned. |
| 3-0 | VMIN | These bits determine the minimum VCOM voltage. | |
| 0h | 2.0/8 × AVDD | ||
| 1h | 2.1/8 × AVDD | ||
| 2h | 2.2/8 × AVDD | ||
| 3h | 2.3/8 × AVDD | ||
| 4h | 2.4/8 × AVDD | ||
| 5h | 2.5/8 × AVDD | ||
| 6h | 2.6/8 × AVDD | ||
| 7h | 2.7/8 × AVDD | ||
| 8h | 2.8/8 × AVDD | ||
| 9h | 2.9/8 × AVDD | ||
| Ah | 3.0/8 × AVDD | ||
| Bh | 3.1/8 × AVDD | ||
| Ch | 3.2/8 × AVDD | ||
| Dh | 3.3/8 × AVDD | ||
| Eh | 3.4/8 × AVDD | ||
| Fh | 3.5/8 × AVDD |
The USER register can be written to and read from.
| 7 | 6 | 5 | 4 | 3 | 2 | 1 | 0 |
| USER | |||||||
| R/W-0 | R/W-0 | R/W-0 | R/W-0 | R/W-0 | R/W-0 | R/W-0 | R/W-0 |
| LEGEND: R/W = Read/Write; R = Read only; -n = factory default |
| Bit | Field | Value | Description |
|---|---|---|---|
| 7-0 | USER | N/A | These bits are free for customer use. Their contents have no effect on device operation. |
| 7 | 6 | 5 | 4 | 3 | 2 | 1 | 0 |
| WED | Not Implemented | RED | |||||
| R/W-0 | R/W-0 | ||||||
| LEGEND: R/W = Read/Write; R = Read only; -n = factory default |
| Bit | Field | Value | Description |
|---|---|---|---|
| 7 | WED | This bit determines whether write operations affect the contents of the volatile or non-volatile registers. | |
| 0h | Not applicable (see below). | ||
| 1h | Data is copied from the RAM registers to the EEPROM registers. This bit is automatically reset upon completion of this task. | ||
| 6-1 | Not Implemented | N/A | These bits are not implemented. During write operations data for these bits is ignored, and during read operations 0 is returned. |
| 0 | RED | This bit determines whether read operations return the contents of the volatile or non-volatile registers. | |
| 0h | Volatile register data is returned. | ||
| 1h | Non-volatile register data is returned. |
The VCOM DATA register can be written to and read from.
| 7 | 6 | 5 | 4 | 3 | 2 | 1 | 0 |
| NI | VCOM | ||||||
| R-0 | R/W-1 | R/W-0 | R/W-0 | R/W-0 | R/W-0 | R/W-0 | R/W-0 |
| LEGEND: R/W = Read/Write; R = Read only; -n = factory default |
| Bit | Field | Value | Description |
|---|---|---|---|
| 7 | Not implemented | N/A | This bit is reserved for future use and should be programmed to 0 for proper operation. |
| 6-0 | VCOM | Bits 6 through 0 set the value of the VCOM voltage. | |
| N/A | VCOM=(VCOM/127) × (VMAX–VMIN) + VMIN |
The VCOM CONTROL register is write-only.
| 7 | 6 | 5 | 4 | 3 | 2 | 1 | 0 |
| SEL | Not Implemented | ||||||
| R/W-0 | R/W-0 | R/W-0 | R/W-0 | R/W-0 | R/W-0 | R/W-0 | R/W-0 |
| LEGEND: R/W = Read/Write; R = Read only; -n = factory default |
| Bit | Field | Value | Description |
|---|---|---|---|
| 7 | SEL | The SEL bit determines whether read/write operations to the VCOM DATA register access the IVR, the WR, or both. | |
| 0 | Write operations store data in the IVR and WR. Read operations return the contents of the IVR. |
||
| 1 | Write operations store data in the WR only. Read operations return the contents of the WR. |
||
| 6-0 | Not implemented | N/A | Bits 6 through 0 are reserved for future use. They should be programmed to 0 for proper operation. |