ZHCSNR7A March 2022 – August 2022 TPS55289
PRODUCTION DATA
The TPS55289 has a dual function enable and undervoltage lockout (UVLO) circuit. When the input voltage at the VIN pin is above the input UVLO rising threshold of 3 V and the EN/UVLO pin is pulled above 1.15 V but less than the enable UVLO threshold of 1.23 V, the TPS55289 is enabled but still in standby mode. The TPS55289 starts to detect the MODE pin logic status and select the I2C target address.
The EN/UVLO pin has an accurate UVLO voltage threshold to support programmable input undervoltage lockout with hysteresis. When the EN/UVLO pin voltage is greater than the UVLO threshold of 1.23 V, the TPS55289 is enabled for I2C communication and switching operation. A hysteresis current, IUVLO_HYS, is sourced out of the EN/UVLO pin to provide hysteresis that prevents on/off chattering in the presence of noise with a slowly changing input voltage.
By using resistor divider as shown in Figure 7-1, the turn-on threshold is calculated using Equation 1.

where
The hysteresis between the UVLO turn-on threshold and turn-off threshold is set by the upper resistor in the EN/UVLO resistor divider and is given by Equation 2.

where
Figure 7-1 Programmable UVLO With Resistor Divider at the
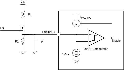
EN/UVLO PinUsing an NMOSFET together with a resistor divider can implement both logic enable and programmable UVLO as shown in Figure 7-2. The EN logic high level must be greater than the enable threshold plus the Vth of the NMOSFET Q1. The Q1 also eliminates the leakage current from VIN to ground through the UVLO resistor divider during shutdown mode.
Figure 7-2 Logic Enable
and Programmable UVLO