ZHCSEL7A November 2015 – December 2015 TPS548A20
PRODUCTION DATA.
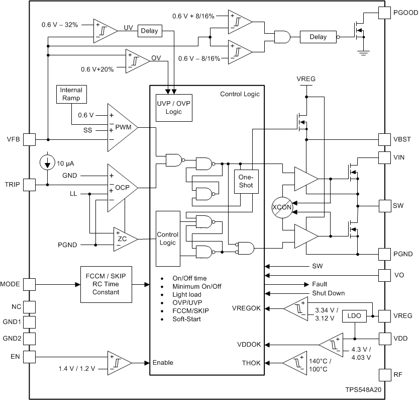
The TPS548A20 is a high-efficiency, single-channel, synchronous-buck converter. The device suits low-output voltage point-of-load applications with 15-A or lower output current in computing and similar digital consumer applications. The TPS548A20 features proprietary D-CAP3 mode control combined with adaptive on-time architecture. This combination builds modern low-duty-ratio and ultra-fast load-step-response DC-DC converters in an ideal fashion. The output voltage ranges from 0.6 V to 5.5 V. The conversion input voltage ranges from 1.5 V to 20 V (with snubber) and the VDD input voltage ranges from 4.5 V to 25 V. D-CAP3 mode operation uses emulated current information to control the modulation. An advantage of this control scheme is that it does not require a phase-compensation network outside which makes the device easy-to-use and also allows low-external component count. Adaptive on-time control tracks the preset switching frequency over a wide range of input and output voltage while increasing switching frequency as needed during load-step transient.
The TPS548A20 has powergood output that indicates high when switcher output is within the target. The power-good function is activated after the soft-start operation is complete. If the output voltage becomes within ±8% of the target value, internal comparators detect the power-good state and the power-good signal becomes high after a 1-ms internal delay. If the output voltage goes outside of ±16% of the target value, the power-good signal becomes low after a 2-μs internal delay. The power-good output is an open-drain output and must be pulled-up externally.
Figure 31. Internal RAMP Generation Circuit
The TPS548A20 uses D-CAP3 mode control to achieve fast load transient while maintaining the ease-of-use feature. An internal RAMP is generated and fed to the VFB pin to reduce jitter and maintain stability. The amplitude of the ramp is determined by the R-C time-constant as shown in Figure 31. At different switching frequencies, (fSW) the R-C time-constant varies to maintain relatively constant RAMP amplitude.
From small-signal loop analysis, a buck converter using the D-CAP3 mode control architecture can be simplified as shown in Figure 32.
Figure 32. D-CAP3 Mode
The D-CAP3 control architecture includes an internal ripple generation network enabling the use of very low-ESR output capacitors such as multi-layered ceramic capacitors (MLCC). No external current sensing network or voltage compensators are required with D-CAP3 control architecture. The role of the internal ripple generation network is to emulate the ripple component of the inductor current information and then combine it with the voltage feedback signal to regulate the loop operation. For any control topologies supporting no external compensation design, there is a minimum and/or maximum range of the output filter it can support. The output filter used with the TPS548A20 device is a lowpass L-C circuit. This L-C filter has double pole that is described in Equation 1.

At low frequencies, the overall loop gain is set by the output set-point resistor divider network and the internal gain of the device. The low frequency L-C double pole has a 180 degree in phase. At the output filter frequency, the gain rolls off at a –40dB per decade rate and the phase drops rapidly. The internal ripple generation network introduces a high-frequency zero that reduces the gain roll off from –40dB to –20dB per decade and increases the phase to 90 degree one decade above the zero frequency.
The inductor and capacitor selected for the output filter must be such that the double pole of Equation 1 is located close enough to the high-frequency zero so that the phase boost provided by the high-frequency zero provides adequate phase margin for the stability requirement.
| SWITCHING FREQUENCIES (fSW) (kHz) |
ZERO (fZ) LOCATION (kHz) |
|---|---|
| 250 and 300 | 6 |
| 400 and 500 | 7 |
| 600 and 750 | 9 |
| 850 and 1000 | 12 |
After identifying the application requirements, the output inductance should be designed so that the inductor peak-to-peak ripple current is approximately between 25% and 35% of the ICC(max) (peak current in the application). Use Table 1 to help locate the internal zero based on the selected switching frequency. In general, where reasonable (or smaller) output capacitance is desired, Equation 2 can be used to determine the necessary output capacitance for stable operation.

If MLCC is used, consider the derating characteristics to determine the final output capacitance for the design. For example, when using an MLCC with specifications of 10-µF, X5R and 6.3 V, the deratings by DC bias and AC bias are 80% and 50% respectively. The effective derating is the product of these two factors, which in this case is 40% and 4-µF. Consult with capacitor manufacturers for specific characteristics of the capacitors to be used in the system/applications.
Table 2 shows the recommended output filter range for an application design with the following specifications:
The minimum output capacitance is verified by the small signal measurement conducted on the EVM using the following two criteria:
For the maximum output capacitance recommendation, simplify the procedure to adopt an unrealistically high output capacitance for this type of converter design, then verify the small signal response on the EVM using the following one criteria:
As indicated by the phase margin, the actual maximum output capacitance (COUT(max)) can continue to go higher. However, small signal measurement (bode plot) should be done to confirm the design.
Select a MODE pin configuration as shown in Table 3 to double the R-C time constant option for the maximum output capacitance design and application. Select a MODE pin configuration to use single R-C time constant option for the normal (or smaller) output capacitance design and application.
The MODE pin also selects Auto-skip-mode or FCCM-mode operation.
| VOUT
(V) |
RLOWER
(kΩ) |
RUPPER
(kΩ) |
LOUT
(µH) |
COUT(min)
(µF) (1) |
CROSS- OVER (kHz) |
PHASE MARGIN (°) |
COUT(max)
(µF) (1) |
INTERNAL RC SETTING (µs) |
INDUCTOR ΔI/ICC(max) |
ICC(max)
(A) |
|---|---|---|---|---|---|---|---|---|---|---|
| 0.6 | 10 | 0 | 0.36 PIMB065T-R36MS |
3 × 100 | 247 | 70 | 40 | 33% | 8 | |
| 48 | 62 | 30 x 100 | 80 | |||||||
| 1.2 | 10 | 0.68 PIMB065T-R68MS |
9 × 22 | 207 | 53 | 40 | 33% | |||
| 25 | 84 | 30 x 100 | 80 | |||||||
| 2.5 | 31.6 | 1.2 PIMB065T-1R2MS |
4 × 22 | 185 | 57 | 40 | 34% | |||
| 11 | 63 | 30 x 100 | 80 | |||||||
| 3.3 | 45.3 | 1.5 PIMB065T-1R5MS |
3 × 22 | 185 | 57 | 40 | 33% | |||
| 9 | 59 | 30 x 100 | 80 | |||||||
| 5.5 | 82.5 | 2.2 PIMB065T-2R2MS |
2 × 22 | 185 | 51 | 40 | 28% | |||
| 7 | 58 | 30 x 100 | 80 |
For higher output voltage at or above 2.0 V, additional phase boost might be required in order to secure sufficient phase margin due to phase delay/loss for higher output voltage (large on-time (tON)) setting in a fixed on time topology based operation.
A feedforward capacitor placing in parallel with RUPPER is found to be very effective to boost the phase margin at loop crossover.
| MODE SELECTION |
ACTION | RMODE
(kΩ) |
R-C TIME CONSTANT (µs) |
SWITCHING FREQUENCIES fSW (kHz) |
||
|---|---|---|---|---|---|---|
| Auto-skip Mode | Pull down to GND | 0 | 60 | 275 | and | 325 |
| 50 | 425 | and | 525 | |||
| 40 | 625 | and | 750 | |||
| 30 | 850 | and | 1000 | |||
| 150 | 120 | 275 | and | 325 | ||
| 100 | 425 | and | 525 | |||
| 80 | 625 | and | 750 | |||
| 60 | 850 | and | 1000 | |||
| FCCM(1) | Connect to PGOOD | 20 | 60 | 275 | and | 325 |
| 50 | 425 | and | 525 | |||
| 40 | 625 | and | 750 | |||
| 30 | 850 | and | 1000 | |||
| 150 | 120 | 275 | and | 325 | ||
| 100 | 425 | and | 525 | |||
| 80 | 625 | and | 750 | |||
| 60 | 850 | and | 1000 | |||
| FCCM | Connect to VREG | 0 | 120 | 275 | and | 325 |
| 100 | 425 | and | 525 | |||
| 80 | 625 | and | 750 | |||
| 60 | 850 | and | 1000 | |||
Figure 33. Sample and Hold Circuitry
The sample and hold circuitry is the difference between D-CAP3 and D-CAP2. The sample and hold circuitry, which is an advance control scheme to boost output voltage accuracy higher on the TPS548A20 , is one of features of the TPS548A20 . The sample and hold circuitry generates a new DC voltage of CSN instead of the voltage which is produced by RC2 and CC2 which allows for tight output-voltage accuracy and makes the TPS548A20 more competitive.
Figure 34. Continuous Conduction Mode (CCM) With Sample and Hold Circuitry
Figure 36. Continuous Conduction Mode (CCM) Without Sample and Hold Circuitry
Figure 38. Output Voltage vs Output Current
Figure 35. Discontinuous Conduction Mode (DCM) With Sample and Hold Circuitry
Figure 37. Discontinuous Conduction Mode (DCM) Without Sample and Hold Circuitry
Figure 39. Output Voltage vs Output Current
The TPS548A20 uses an adaptive zero-crossing circuit to perform optimization of the zero inductor-current detection during Auto-skip-mode operation. This function allows ideal low-side MOSFET turn-off timing. The function also compensates the inherent offset voltage of the Z-C comparator and delay time of the Z-C detection circuit. Adaptive zero-crossing prevents SW-node swing-up caused by too-late detection and minimizes diode conduction period caused by too-early detection. As a result, the device delivers better light-load efficiency.
When the MODE pin is tied to the PGOOD pin through a resistor, the controller operates in continuous conduction mode (CCM) during light-load conditions. During CCM, the switching frequency maintained to an most constant level over the entire load range which is suitable for applications requiring tight control of the switching frequency at the cost of lower efficiency.
The TPS548A20 has cycle-by-cycle overcurrent limiting control. The inductor current is monitored during the OFF state and the controller maintains the OFF state during the period that the inductor current is larger than the overcurrent trip level. In order to provide good accuracy and a cost-effective solution, the TPS548A20 supports temperature compensated MOSFET RDS(on) sensing. Connect the TRIP pin to GND through the trip-voltage setting resistor, RTRIP(20kΩ<RTRIP<65kΩ ). The TRIP terminal sources ITRIP current, which is 10 μA typically at room temperature, and the trip level is set to the OCL trip voltage VTRIP as shown in Equation 3.

where
Equation 4 calculates the typical DC OCP level (typical low-side on-resistance [RDS(on)] of 4.3 mΩ should be used); in order to design for worst case minimum OCP, maximum low-side on-resistance value of 5.7 mΩ should be used. The inductor current is monitored by the voltage between the GND pin and SW pin so that the SW pin is properly connected to the drain terminal of the low-side MOSFET. ITRIP has a 3000-ppm/°C temperature slope to compensate the temperature dependency of RDS(on). The GND pin acts as the positive current-sensing node. Connect the GND pin to the proper current sensing device, (for example, the source terminal of the low-side MOSFET.)
Because the comparison occurs during the OFF state, VTRIP sets the valley level of the inductor current. Thus, the load current at the overcurrent threshold, IOCP, is calculated as shown in Equation 4.

where
In an overcurrent condition, the current to the load exceeds the current to the output capacitor thus the output voltage tends to decrease. Eventually, the output voltage crosses the undervoltage-protection threshold and shuts down.
The TPS548A20 monitors a resistor-divided feedback voltage to detect overvoltage and undervoltage. When the feedback voltage becomes lower than 68% of the target voltage, the UVP comparator output goes high and an internal UVP delay counter begins counting. After 1 ms, the TPS548A20 latches OFF both high-side and low-side MOSFETs drivers. The UVP function enables after soft-start is complete.
When the feedback voltage becomes higher than 120% of the target voltage, the OVP comparator output goes high and the circuit latches OFF the high-side MOSFET driver and turns on the low-side MOSFET until reaching a negative current limit. Upon reaching the negative current limit, the low-side FET is turned off and the high-side FET is turned on again for a minimum on-time. The TPS548A20 operates in this cycle until the output voltage is pulled down under the UVP threshold voltage for 1 ms. After the 1-ms UVP delay time, the high-side FET is latched off and low-side FET is latched on. The fault is cleared with a reset of VDD or by re-toggling EN pin.
The TPS548A20 has an out-of-bounds (OOB) overvoltage protection that protects the output load at a much lower overvoltage threshold of 8% above the target voltage. OOB protection does not trigger an overvoltage fault, so the device is not latched off after an OOB event. OOB protection operates as an early no-fault overvoltage-protection mechanism. During the OOB operation, the controller operates in forced PWM mode only by turning on the low-side FET. Turning on the low-side FET beyond the zero inductor current quickly discharges the output capacitor thus causing the output voltage to fall quickly towards the setpoint. During the operation, the cycle-by-cycle negative current limit is also activated to ensure the safe operation of the internal FETs.
The TPS548A20 monitors the voltage on the VDD pin. If the VDD pin voltage is lower than the UVLO off-threshold voltage, the switch mode power supply shuts off. If the VDD voltage increases beyond the UVLO on-threshold voltage, the controller turns back on. UVLO is a non-latch protection.
The TPS548A20 monitors internal temperature. If the temperature exceeds the threshold value (typically 140°C), TPS548A20 shuts off. When the temperature falls approximately 40°C below the threshold value, the device turns on. Thermal shutdown is a non-latch protection.
While the MODE pin is pulled to GND directly or through a 150-kΩ resistor, the TPS548A20 device automatically reduces the switching frequency at light-load conditions to maintain high efficiency. This section describes the operation in detail.
As the output current decreases from heavy-load condition, the inductor current also decreases until the rippled valley of the inductor current touches zero level. Zero level is the boundary between the continuous-conduction and discontinuous-conduction modes. The synchronous MOSFET turns off when this zero inductor current is detected. As the load current decreases further, the converter runs into discontinuous-conduction mode (DCM). The on-time is maintained to a level approximately the same as during continuous-conduction mode operation so that discharging the output capacitor with a smaller load current to the level of the reference voltage requires more time. The transition point to the light-load operation IOUT(LL) (for example: the threshold between continuous-conduction mode and discontinuous-conduction mode) is calculated as shown in Equation 5.

where
TI recommends only using ceramic capacitors for Auto-skip mode.
When the MODE pin is tied to the PGOOD pin through a resistor, the controller operates in continuous conduction mode (CCM) during light-load conditions. During CCM, the switching frequency maintained to an almost constant level over the entire load range which is suitable for applications requiring tight control of the switching frequency at the cost of lower efficiency.