ZHCSMS3 December 2020 TPS54622-EP
PRODUCTION DATA
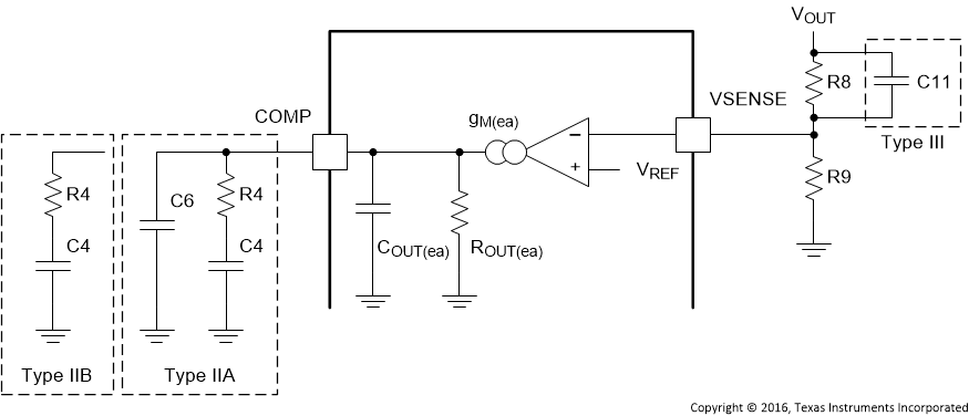
The device uses a transconductance amplifier for the error amplifier and readily supports two of the commonly used Type II compensation circuits and a Type III frequency compensation circuit, as shown in Figure 7-7. In Type 2A, one additional high-frequency pole, C6, is added to attenuate high frequency noise. In Type III, one additional capacitor, C11, is added to provide a phase boost at the crossover frequency. See Designing Type III Compensation for Current Mode Step-Down Converters for a complete explanation of Type III compensation.
The design guidelines below are provided for advanced users who prefer to compensate using the general method. The following equations only apply to designs whose ESR zero is above the bandwidth of the control loop. This is usually true with ceramic output capacitors. See Application and Implementation for a step-by-step design procedure using higher ESR output capacitors with lower ESR zero frequencies.
Figure 7-7 Types of Frequency CompensationThe general design guidelines for device loop compensation are as follows:

where


