ZHCSL73B October 2016 – June 2021 TPS54388C-Q1
PRODUCTION DATA
One can implement many of the common power-supply sequencing methods using the SS/TR, EN, and PWRGD pins. Implementation of the sequential method uses an open-drain or open-collector output of the power-on-reset pin of another device. Figure 7-3 shows the sequential method. Couple the power-good to the EN pin on the TPS54388C-Q1 device to enable the second power supply once the primary supply reaches regulation.
One can accomplish ratiometric start-up by connecting the SS/TR pins together. The regulator outputs ramp up and reach regulation at the same time. When calculating the slow-start time, double the pullup current source in Equation 4. Figure 7-5 shows the ratiometric method.
Figure 7-3 Sequential Start-Up Sequence
Figure 7-4 Sequential Start-Up Using EN and PWRGD
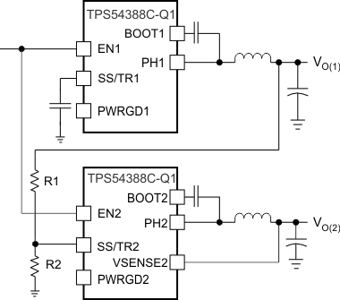
Figure 7-5 Schematic for Ratiometric Start-Up Sequence
Figure 7-6 Ratiometric Start-Up With VO(1) Leading VO(2)One can implement ratiometric and simultaneous power-supply sequencing by connecting the resistor network of R1 and R2 shown in Figure 7-7 to the output of the power supply that requires tracking, or to another voltage reference source. Using Equation 5 and Equation 6, one can calculate the tracking resistors to initiate VO(2) slightly before, after, or at the same time as VO(1). VO(1) – VO(2) is 0 V for simultaneous sequencing. Including V(ssoffset) and I(SS/TR) as variables in the equations minimizes the effect of the inherent SS/TR-to-VSENSE offset (V(ssoffset)) in the slow-start circuit and the offset created by the pullup current source (I(ss)) and tracking resistors. Because the SS/TR pin requires pulling below 60 mV before starting after an EN, UVLO, or thermal-shutdown fault, select the tracking resistors carefully to ensure the device can restart after a fault. Make sure the calculated R1 value from Equation 5 is greater than the value calculated in Equation 7 to ensure the device can recover from a fault. As the SS/TR voltage becomes more than 85% of the nominal reference voltage, V(ssoffset) becomes larger as the slow-start circuits gradually hand off the regulation reference to the internal voltage reference. The SS/TR pin voltage must be greater than 1.1 V for a complete handoff to the internal voltage reference as shown in Figure 7-6.



Figure 7-7 Ratiometric and Simultaneous Start-Up Sequence
Figure 7-8 Ratiometric Start-Up Using Coupled SS/TR Pins