SLVSC16B August 2013 – July 2016 TPS43330A-Q1
PRODUCTION DATA.
NOTE
Information in the following applications sections is not part of the TI component specification, and TI does not warrant its accuracy or completeness. TI’s customers are responsible for determining suitability of components for their purposes. Customers should validate and test their design implementation to confirm system functionality.
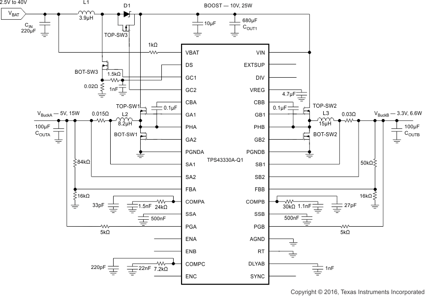
The TPS43330A-Q1 is ideally suited as a pre-regulator stage with low Iq requirements and for applications that must survive supply drops due to cranking events. The integrated boost controller allows the devices to operate down to 2 V at the input without seeing a drop on the buck regulator output stages. Below component values and calculations are a good starting point and theoretical representation of the values for use in the application; improving the performance of the device may require further optimization of the derived components.
Figure 24. Typical Application Diagram
The following example illustrates the design process and component selection for the TPS43330A-Q1. Table 4 lists the design-goal parameters.
| PARAMETER | VBuckA | VBuckB | BOOST |
|---|---|---|---|
| Input voltage | VIN = 6 V to 30 V 12 V - typical |
VIN = 6 V to 30 V 12 V - typical |
VBAT = 5 V (cranking pulse input) to 30 V |
| Output voltage, VOUTx | 5 V | 3.3 V | 10 V |
| Maximum output current, IOUTx | 3 A | 2 A | 2.5 A |
| Load-step output tolerance, ?VOUT + ?VOUT(Ripple) | ±0.2 V | ±0.12 V | ±0.5 V |
| Current output load-step, ?IOUTx | 0.1 to 3 A | 0.1 to 2 A | 0.1 to 2.5 A |
| Converter switching frequency, fSW | 400 kHz | 400 kHz | 200 kHz |
A boost converter operating in continuous-conduction mode (CCM) has a right-half-plane (RHP) zero in its transfer function. The RHP zero relates inversely to the load current and inductor value and directly to the input voltage. The RHP zero limits the maximum bandwidth achievable for the boost regulator. If the bandwidth is too close to the RHP zero frequency, the regulator becomes unstable.
Thus, for high-power systems with low input voltages, choose a low inductor value. A low value increases the amplitude of the ripple currents in the N-channel MOSFET, the inductor, and the capacitors for the boost regulator. Select these components with the ripple-to-RHP zero trade-off in mind and considering the power dissipation effects in the components due to parasitic series resistance.
A boost converter that operates always in the discontinuous mode does not contain the RHP zero in the transfer function. However, designing for the discontinuous mode demands an even lower inductor value that has high ripple currents. Also, ensure that the regulator never enters the continuous-conduction mode; otherwise, it becomes unstable.
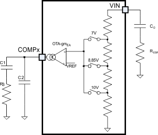
Figure 25. Boost Compensation Components
The maximum input current flows at the minimum input voltage and maximum load. The efficiency for VBAT = 5 V at 2.5 A is 80%, based on Figure 7.

Hence,

Allow input ripple current of 40% of IIN max at VBAT = 5 V.

Choose a lower value of 4 µH in order to ensure a high RHP-zero frequency while making a compromise that expects a high current ripple. This inductor selection also makes the boost converter operate in discontinuous conduction mode, where it is easier to compensate.
The inductor-saturation current must be higher than the peak-inductor current and some percentage higher than the maximum current-limit value set by the external resistive-sensing element.
Determine the saturation rating at the minimum input voltage, maximum output current, and maximum core temperature for the application.
Based on an inductor value of 4 µH, the ripple current is approximately 3.1 A.

Based on this peak current value, calculate the external current-sense resistor RSENSE.

Select 20 mΩ, allowing for tolerance.
The filter component values RIFLT and CIFLT for current sense are 1.5 kΩ and 1 nF, respectively, which allows for good noise immunity.

To ensure stability, choose output capacitor COUTx such that

Select COUTx = 680 µF.
This capacitor is usually aluminum electrolytic with ESR in the tens-of-milliohms. ESR in this range is good for loop stability, because it provides a phase boost. The output filter components, L and C, create a double pole (180-degree phase shift) at a frequency fLC and the ESR of the output capacitor RESR creates a zero for the modulator at frequency fESR. One can determine these frequencies by Equation 12.

This satisfies fLC ≤ 0.1 fRHP.
Potentially use a parallel configuration of smaller values to achieve this RESR or recalculate with the correct value.
Use the following guidelines to set the frequency poles, zeroes, and crossover values for the trade-off between stability and transient response:
fLC < fESR< fC< fRHP Zero
fC < fRHP Zero / 3
fC < fSW / 6
fLC < fC / 3
Assume a bandwidth of fC = 10 kHz.

Because the boost converter is active only during brief events such as a cranking pulse, and the buck converters are high-voltage tolerant, a higher excursion on the boost output is tolerable in some cases. In such cases, choose smaller components for the boost output.
The required loop gain for unity-gain bandwidth (UGB) is

The boost-converter error amplifier (OTA) has a Gm that is proportional to the VBAT voltage, which allows a constant loop response across the input-voltage range and makes compensation easier by removing the dependency on VBAT.

The input ripple required is lower than 50 mV.

Therefore, TI recommends 220 µF with 10-mΩ ESR or a parallel configuration of several capacitors to achieve such ESR-levels.
Maximizing efficiency requires a Schottky diode with low forward-conducting voltage (VF) over temperature and fast switching characteristics. The reverse breakdown voltage must be higher than the maximum input voltage, and the component must have low reverse leakage current. Additionally, the peak forward current must be higher than the peak inductor current. Equation 17 gives the power dissipation in the Schottky diode:


The times tr and tf denote the rising and falling times of the switching node and relate to the gate-driver strength of the TPS43330A-Q1 and gate Miller capacitance of the MOSFET. The first term, tr, denotes the conduction losses, which the low ON-resistance of the MOSFET minimizes. The second term, tf, denotes the transition losses which arise due to the full application of the input voltage across the drain-source of the MOSFET as it turns on or off. Transition losses are higher at high output currents and low input voltages (due to the large input peak current), and when the switching time is low.
NOTE
The ON-resistance, rDS(on), has a positive temperature coefficient, which produces the (TC = d × ΔT) term that signifies the temperature dependence. (Temperature coefficient d is available as a normalized value from MOSFET data sheets and has an assumed starting value of 0.005 per °C.)

tON min is higher than the minimum duty cycle specified (100 ns typical). Hence, the minimum duty cycle is achievable at this frequency.
Based on the typical characteristics for the VSENSE limit with VIN versus duty cycle, the sense limit is approximately 65 mV (at VIN = 12 V and duty cycle of 5 V / 12 V = 0.416). Allowing for tolerances and ripple currents, choose a VSENSE maximum of 50 mV.

Select 15 mΩ.
As explained in the description of the buck controllers, for optimal slope compensation and loop response, choose the inductor such that:

where
Choose a standard value of 8.2 µH. For the buck converter, choose the inductor saturation currents and core to sustain the maximum currents.
At the nominal input voltage of 12 V, this inductor value causes a ripple current of 30% of IOUT max ≈ 1 A.
Select an output capacitance COUTA of 100 µF with low ESR in the range of 10 mΩ, giving ?VOUT(Ripple) ≈ 15 mV and a ?V drop of ≈ 180 mV during a load step, which does not trigger the power-good comparator and is within the required limits.



Use the following guidelines to set frequency poles, zeroes, and crossover values for the trade-off between stability and transient response.
Figure 26. Buck Compensation Components

where
Use the standard value of R3 = 24 kΩ.

Use the standard value of 1.5 nF.

The resulting bandwidth of buck converter fC

fC is close to the target bandwidth of 50 kHz.
The resulting zero frequency fZ1

fZ1 is close to the fC / 10 guideline of 5 kHz.
The second pole frequency fP2

fP2 is close to the fSW / 2 guideline of 200 kHz. Hence, the design satisfies all requirements for a good loop.

Choose the divider current through R1 and R2 to be 50 µA. Then

and

Therefore, R2 = 16 kΩ and R1 = 84 kΩ.
Using the same method as for VBuckA produces the following parameters and components.

This result is higher than the minimum duty cycle specified (100 ns typical).

?Iripple current ≈ 0.4 A (approximately 20% of IOUT max)
Select an output capacitance COUTB of 100 µF with low ESR in the range of 10 mΩ.
Assume fC = 50 kHz.




Use the standard value of R3 = 30 kΩ.



fC is close to the target bandwidth of 50 kHz.
The resulting zero frequency fZ1

fZ1 is close to the fC guideline of 5 kHz.
The second pole frequency fP2

fP2 is close to the fSW / 2 guideline of 200 kHz.
Hence, the design satisfies all requirements for a good loop.

Choose the divider current through R1 and R2 to be 50 µA. Then

and

Therefore, R2 = 16 kΩ and R1 = 50 kΩ.
An internal supply, which is 5.8 V typical under normal operating conditions, provides the gate-drive supply for these MOSFETs. The output is a totem pole, allowing full-voltage drive of VREG to the gate with peak output current of 1.5 A. The reference for the high-side MOSFET is a floating node at the phase terminal (PHx), and the reference for the low-side MOSFET is the power-ground (PGNDx) terminal. For a particular application, select these MOSFETs with consideration for the following parameters: rDS(on), gate charge Qg, drain-to-source breakdown voltage BVDSS, maximum DC current IDC(max), and thermal resistance for the package.
The times tr and tf denote the rising and falling times of the switching node and have a relationship to the gate-driver strength of the TPS43330A-Q1 and to the gate Miller capacitance of the MOSFET. The first term, tr, denotes the conduction losses, which are minimimal when the ON-resistance of the MOSFET is low. The second term, tf, denotes the transition losses, which arise due to the full application of the input voltage across the drain-source of the MOSFET as it turns on or off. Transition losses are lower at low currents and when the switching time is low.


In addition, during the dead time (td) when both the MOSFETs are off, the body diode of the low-side MOSFET conducts, increasing the losses. The second term in Equation 49 denotes this dead time. Using external Schottky diodes in parallel with the low-side MOSFETs of the buck converters helps to reduce this loss.
NOTE
rDS(on) has a positive temperature coefficient, and the TC term for rDS(on) accounts for that fact. TC = d × ΔT[°C]. The temperature coefficient d is available as a normalized value from MOSFET data sheets and has an assumed starting value of 0.005 per ºC.
Figure 27. Boost Cranking Pulse Response
Figure 29. Buck Load-Step Response:
Figure 28. Buck Load-Step Response: The following section summarizes the previously calculated example and gives schematic and component proposals.
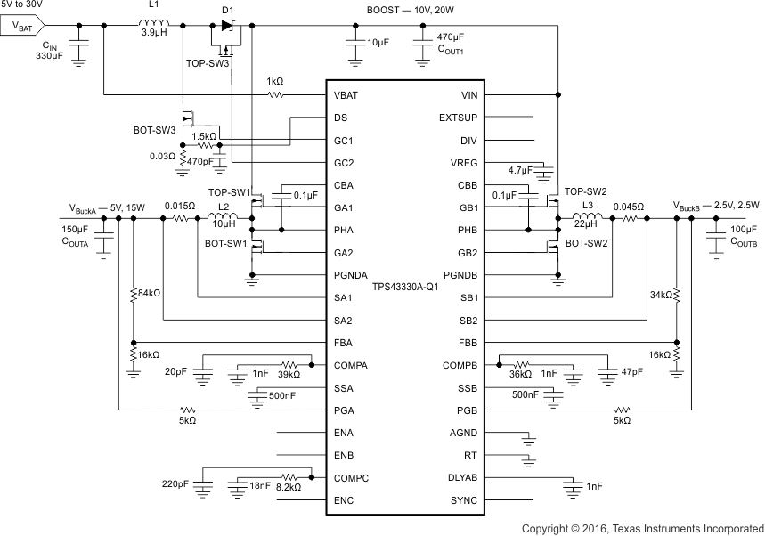
The following example shows an application with Buck A supplying 5 V at 3 A and BuckB set to 3.3 V at 2 A. Boost-output is set to 10 V.
Figure 30. Simplified Application Schematic, Example 1
| PARAMETER | VBuckA | VBuckB | BOOST |
|---|---|---|---|
| Input voltage | VIN = 6 V to 30 V 12 V - typical |
VIN = 6 V to 30 V 12 V - typical |
VBAT = 5 V (cranking pulse input) to 30 V |
| Output voltage, VOUTx | 5 V | 3.3 V | 10 V |
| Maximum output current, IOUTx | 3 A | 2 A | 2.5 A |
| Load-step output tolerance, ?VOUT + ?VOUT(Ripple) | ±0.2 V | ±0.12 V | ±0.5 V |
| Current output load-step, ?IOUTx | 0.1 to 3 A | 0.1 to 2 A | 0.1 to 2.5 A |
| Converter switching frequency, fSW | 400 kHz | 400 kHz | 200 kHz |
The following example shows an application with lower output voltage and reduced load on BuckB (2.5 V, 1 A).
| PARAMETER | VBuckA | VBuckB | BOOST |
|---|---|---|---|
| Input voltage | VIN = 5 V to 30 V 12 V - typical |
VIN = 6 V to 30 V 12 V - typical |
VBAT = 5 V (cranking pulse input) to 30 V |
| Output voltage, VOUTx | 5 V | 2.5 V | 10 V |
| Maximum output current, IOUTx | 3 A | 1 A | 2 A |
| Load-step output tolerance, ?VOUT + ?VOUT(Ripple) | ±0.2 V | ±0.12 V | ±0.5 V |
| Current output load-step, ?IOUTx | 0.1 to 3 A | 0.1 to 1 A | 0.1 to 2 A |
| Converter switching frequency, fSW | 400 kHz | 400 kHz | 200 kHz |