ZHCSAX0C February 2013 – July 2016 TPS2546
PRODUCTION DATA.
NOTE
Information in the following applications sections is not part of the TI component specification, and TI does not warrant its accuracy or completeness. TI’s customers are responsible for determining suitability of components for their purposes. Customers must validate and test their design implementation to confirm system functionality.
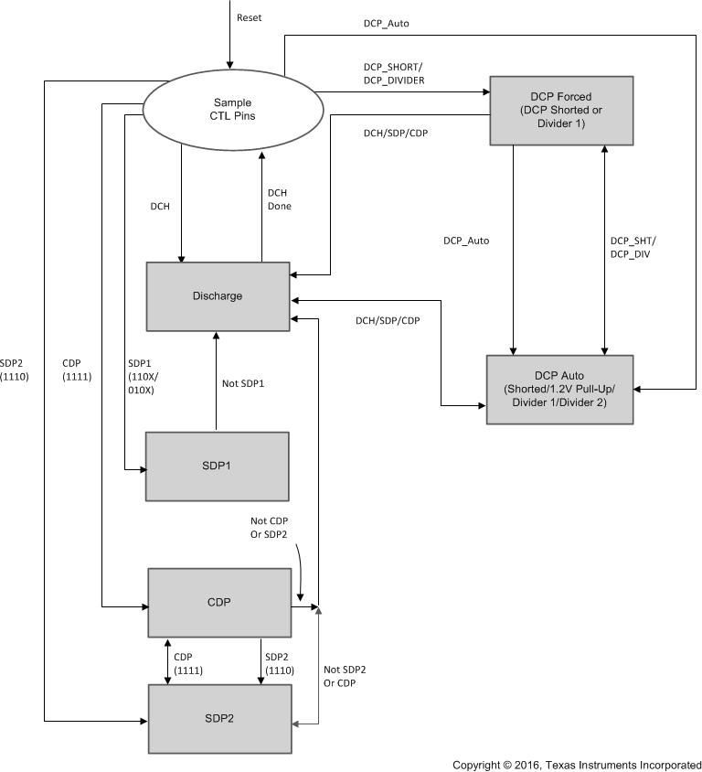
Power-on-reset (POR) holds device in initial state while output is held in discharge mode. Any POR event returns the device to initial state. After POR clears, device goes to the next state depending on the CTL lines as shown in Figure 38.
Figure 38. TPS2546 Charging States
To allow a charging port to renegotiate current with a portable device, the TPS2546 device uses the OUT discharge function. The device proceeds by turning off the power switch while discharging OUT. The device then turns on the power switch again to reassert the OUT voltage. This discharge function is automatically applied, as shown in Figure 26. There are two discharge times, tDCHG_L and tDCHG_S. tDCHG_L is from SDP1/SDP2/CDP to DCP_Auto, and tDCHG_S is from DCP_Auto to SDP1/SDP2/CDP.
TPS2546 is equipped with a CDP/SDP auto-switch feature to support some popular phones in the market that are not compliant to the BC1.2 specification, as they fail to establish data connection in CDP mode. These phones use primary detection (used to distinguish between an SDP and different types of Charging Ports) to only identify ports as SDP (data / no charge) or DCP (no data / charge). They do not recognize CDP (data /charge) ports. When connected to a CDP port, these phones classify the port as a DCP and only charges. Since charging ports are configured as CDP when the computer is in S0, users do not get the expected data connection.
Figure 39. CDP/SDP Auto
To fix this problem, TPS2546 employs a CDP/SDP Auto Switch scheme to ensure these BC1.2 non-compliant phones establishes data connection by following below steps:
Figure 40. Typical Application Schematic USB Port Charging
For this design example, use the parameters listed in Table 4.
| DESIGN PARAMETER | EXAMPLE VALUE | ||
|---|---|---|---|
| Input voltage, V(IN) | 5 V | ||
| Output voltage, V(DC) | 5 V | ||
| Maximum continuous output current, I(OUT) | 2.5 A | ||
| Current limit, I(LIM_LO) at RILIM_LO = 80.6 kΩ | 0.625 A | ||
| Current Limit, I(LIM_HI) at RILIM_HI = 16.9 kΩ | 2.97 A |
The TPS2546 has two independent current limit settings that are each programmed externally with a resistor. The ILIM_HI setting is programmed with RILIM_HI connected between ILIM_HI and GND. The ILIM_LO setting is programmed with RILIM_LO connected between ILIM_LO and GND. Consult the Device Truth Table (Table 3) to see when each current limit is used. Both settings have the same relation between the current limit and the programming resistor.
RILIM_LO is optional and the ILIM_LO pin may be left unconnected if the following conditions are met:
Equation 1 programs the typical current limit:

RILIM_XX corresponds to either RILIM_HI or RILIM_LO as appropriate.
Figure 41. Typical Current Limit Setting vs Programming Resistor
Many applications require that the current limit meet specific tolerance limits. When designing to these tolerance limits, both the tolerance of the TPS2546 current limit and the tolerance of the external programming resistor must be taken into account. The following equations approximate the TPS2546 minimum and maximum current limits to within a few mA, and are appropriate for design purposes. The equations do not constitute part of Texas Instrument's published device specifications for purposes of Texas Instrument's product warranty. These equations assume an ideal - no variation - external programming resistor. To take resistor tolerance into account, first determine the minimum and maximum resistor values based on its tolerance specifications, and use these values in the equations. Because of the inverse relation between the current limit and the programming resistor, use the maximum resistor value in the Equation 2 and the minimum resistor value in the Equation 3.


Figure 42. Current Limit Setting vs Programming Resistor
Figure 43. Current Limit Setting vs Programming Resistor
The traces routing the RILIM_XX resistors must be a sufficiently low resistance as to not affect the current-limit accuracy. The ground connection for the RILIM_XX resistors is also very important. The resistors need to reference back to the TPS2546 GND pin. Follow normal board layout practices to ensure that current flow from other parts of the board does not impact the ground potential between the resistors and the TPS2546 GND pin.
Figure 44. High-Current Limit
Figure 45. Low-Current Limit