SLVS832D November 2008 – July 2014 TPS22941 , TPS22942 , TPS22943 , TPS22944 , TPS22945
PRODUCTION DATA.
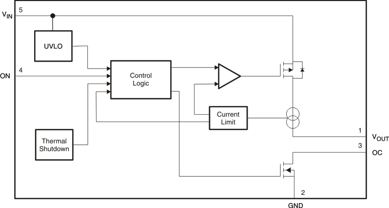
The TPS22941/2/3/4/5 load switches are 5.5V, current limited load switches in a SC-70 package. The devices contain a 0.4-Ω current-limited P-channel MOSFET that can operate over an input voltage range of 1.62 V to 5.5 V.
When the switch current reaches the maximum limit, the TPS22941/2/3/4/5 operates in a constant-current mode to prohibit excessive currents from causing damage. TPS22941/3 has a current limit of 40 mA and TPS22942/4/5 has a current limit of 100 mA.
For the TPS22941/2/5, if the constant current condition still persists after 10ms, these parts shut off the switch and pull the fault signal pin (OC) low. The TPS22941/2/5 have an auto-restart feature that turns the switch on again after 80 ms if the ON pin is still active. A current limit condition on the TPS22943 and on the TPS22944 immediately pull the fault signal pin low (OC pin) and the part remains in the constant-current mode until the switch current falls below the current limit.

When an overcurrent, input undervoltage, or overtemperature condition is detected, OC is set active low to signal the fault mode. OC is an open-drain MOSFET and requires a pullup resistor between VIN and OC. During shutdown, the pulldown on OC is disabled, reducing current draw from the supply.
When the switch current reaches the maximum limit, the TPS22921/2/3/4/5 operates in a constant-current mode to prohibit excessive currents from causing damage. TPS22921/3 has a current limit of 40 mA and TPS22922/4/5 has a current limit of 100 mA. A current limit condition immediately pulls the fault signal pin low (OC pin), and the part remains in the constant-current mode until the switch current falls below the current limit.
Thermal shutdown protects the part from internally or externally generated excessive temperatures. During an overtemperature condition the switch is turned off. The switch automatically turns on again if the temperature of the die drops below the threshold temperature.
When the ON pin is actively pulled high and no fault conditions are present, the switch will be turned on, connecting VIN to VOUT. When the ON pin is actively pulled low regardless of the fault condition, the switch will be turned off.
In the event that the current limit is exceeded, the device will operate in a constant-current mode and pull the OC pin low until the fault condition is removed. If the condition persists after the current limit blanking time, the device will automatically turn off.
During thermal shutdown conditions, the switch will automatically turn off and will turn back on again if the temperature of the die drops below the threshold temperature.