ZHCS861B April 2012 – June 2015 PGA450-Q1
PRODUCTION DATA.
NOTE
Information in the following applications sections is not part of the TI component specification, and TI does not warrant its accuracy or completeness. TI’s customers are responsible for determining suitability of components for their purposes. Customers should validate and test their design implementation to confirm system functionality.
The PGA450-Q1 must be paired with an external transducer. The PGA450-Q1 drives the transducer and then filters and processes the returned echo signal sensed by the transducer. The transducer should be chosen based on the resonant frequency, input voltage requirements, sensitivity, beam pattern, and decay time. The PGA450-Q1 meets most transducer requirements by adjusting the driving frequency, driving voltage, and bandpass center frequency. The external transformer should be chosen to meet the input voltage requirements of the transducer and to have a high-enough saturation current.
The interface options include LIN, SCI, UART, and SPI. The SPI must be used when programming the memory of the PGA450-Q1, but after that any of the other interfaces can be used for communication. After a distance measurement is initiated, the PGA450-Q1 can return the measured distance through a communication interface.
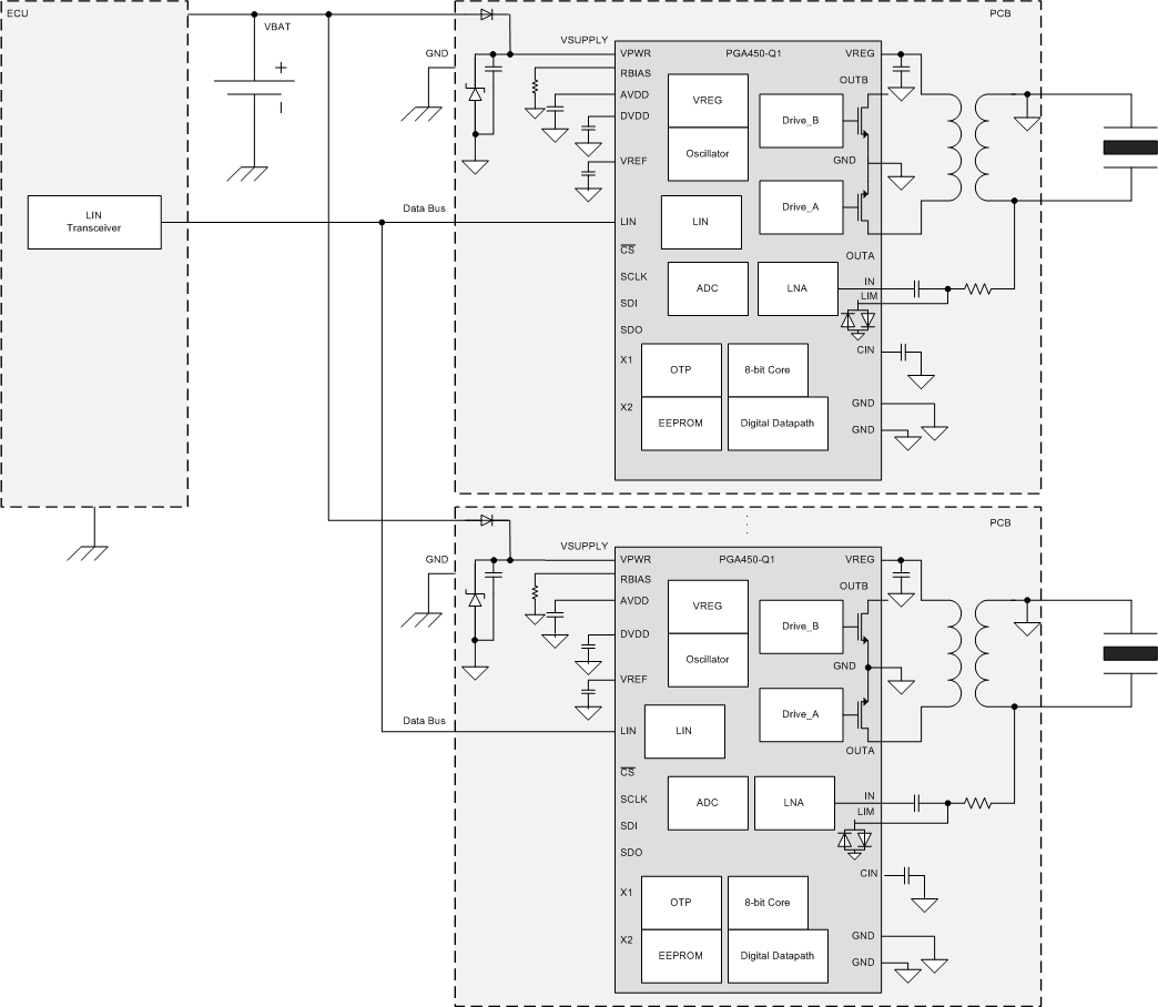
In the typical application, the PGA450-Q1 is paired with one transducer which are located on one PCB as one sense node. Each PCB uses a three-wire interface, power, ground, and LIN. Multiple PCBs can be connected in parallel as shown in Figure 127. If a different communication method is used, then more wires may be needed.
Figure 127. Typical Application Schematic
For this design example, use the following parameters:
The hardware design for the PGA450 consists of selecting a transducer and supporting passive components. When a transducer is selected, the next step in the design process is to select a transformer based on the characteristics of the transducer. Figure 128 shows the electrical model of the transducer. The secondary winding of the transformer should be selected to match the resonant frequency of the transducer. A tuning capacitor can be used to assist with this requirement.
Figure 128. Transducer and Transformer Electrical Model

The low-side drivers force a voltage across the transducers equal to the VREG voltage. Either low-side driver can be used with a single-ended transformer or a center-tapped transformer can be used with both low-side drivers for push-pull mode. Single-ended mode causes the voltage on the secondary side of the windings to be approximately the turn ratio multiplied by the VREG voltage. Push-pull mode doubles the voltage. Select the transformer, the value of VREG, and circuit configuration based on the VPP value of the transducer. Also consider that as current is pulled from the VREG capacitor, the voltage at the VREG pin will droop. Finally, ensure that the transformer saturation current is sufficient.
The PGA450-Q1 must be programmed to work with the selected transducer and can be optimized for the desired range. For this example, two different firmware settings will be used: one to optimize short-distance detection and one to optimize long-distance detection. Program the registers listed in Table 117 to program the device to work with the selected transducer.
| SHORT DISTANCE OPTIMIZATION | LONG DISTANCE OPTIMIZATION | |
|---|---|---|
| Bandpass filter | BPF_B1_MSB = 0x03 | |
| BPF_B1_LSB = 0x2D | ||
| BPF_A2_MSB = 0xEC | ||
| BPF_A2_LSB = 0x3D | ||
| BPF_A3_MSB = 0xF9 | ||
| BPF_A3_LSB = 0xA5 | ||
| Downsample rate | DOWNSAMPLE = 0x28 | |
| Low-pass filter | LPF_B1_MSB = 0x2D | |
| LPF_B1_LSB = 0x68 | ||
| LPF_A2_MSB = 0x25 | ||
| LPF_A2_LSB = 0x30 | ||
| Low-side drivers | BURST_ONA_MSB = 0x00 | |
| BURST_ONA_LSB = 0x8A | ||
| BURST_OFFA_MSB = 0x00 | ||
| BURST_OFFA_LSB = 0x8A | ||
| BURST_ONB_MSB = 0x00 | ||
| BURST_ONB_LSB = 0x8A | ||
| BURST_OFFB_MSB = 0x00 | ||
| BURST_OFFB_LSB = 0x8A | ||
| Pulse count | PULSE_CNTA = 0x01 | PULSE_CNTA = 0x12 |
| Blanking timer | BLANKING_TIMER = 0x27 | BLANKING_TIMER = 0xFF |
| FIFO mode | FIFO_CTRL = 0x07 | FIFO_CTRL = 0x06 |
The bandpass filter coefficients are selected by referring to Table 6 and Table 7. A bandwidth of 4 kHz was selected for this example. A wider bandwidth can be used if the transducer center frequency has more variation or for applications that must pick up possible frequency shifts caused by movement or environmental conditions. A wider bandwidth corresponds to more noise, therefore, the smallest bandwidth that fits the application should be selected.
With only 768 bytes available in the FIFO RAM, the downsample rate allows some flexibility for selecting how often samples are stored. A smaller downsample rate provides more resolution but the maximum distance stored will be shorter.

where

To add some margin, a downsampling rate of 40 was selected for this example, which is 0x28 in hexadecimal.
DOWNSAMPLE = 0x28
The low-pass filter coefficients are selected by referring to Table 8. For this example, a cutoff frequency of 4 kHz is used. A smaller cutoff frequency can be used to further zoom in around the center frequency of the transducer; however, ensure to consider the transducer frequency variation across process and temperature.
Th pulse count sets the number of pulses driven by the low-side drivers per measurement burst. To optimize the minimum measurable distance, a small number of pulses should be used. To detect distances farther away, more pulses should be sent to maximize the sent signal strength.
The blanking timer setting allows the user to delay when the FIFO RAM begins storing samples. Immediately after the transducer is excited, the signal is too large to extract useful information from. To maximize the efficiency of the data stored in the FIFO, the blanking timer can be used so that this initial saturated section of data is not stored. For this example, the blanking time was selected by first examining the resulting waveform when the blanking time was 0. From this, the saturated region can be observed. Set the blanking timer to remove most of this saturated region.
The digital datapath of the PGA450-Q1 is 12 bits; however, storing all 12 bits quickly uses up more of the 768 bytes of FIFO RAM which reduces the range of distances that can be measured. An alternative is to store only 8 bits in the FIFO RAM. Storing the lower 8 bits maximizes the resolution and is helpful for measuring long distances. For measuring short distances, minimizing the saturation time is important, therefore, the middle 8 bits can be used.
These on and off times dictate the driving frequency of the low-side drivers. Typically these times will match the center frequency of the transducer.

These application curves show the results of using the settings derived above to measure a 1-m tall, 76-mm wide PVC pipe at various distances. Several runs are plotted on top of each other. The y-axis shows the signal strength of the returned signal and the x-axis shows the distance. To determine where the object is located, a threshold can be used to compare the amplitude of the echo data at each FIFO memory location. When the incoming data surpasses the threshold, the PGA450-Q1 can flag that location as the measured distance. This threshold scheme must be programmed into the microcontroller of the PGA450-Q1.
Figure 129. Long Distance Measurements
Figure 130. Short Distance Measurements