ZHCSD05 November 2014 OPA4277-EP
PRODUCTION DATA.
NOTE
Information in the following applications sections is not part of the TI component specification, and TI does not warrant its accuracy or completeness. TI’s customers are responsible for determining suitability of components for their purposes. Customers should validate and test their design implementation to confirm system functionality.
The OPA4277 is unity-gain stable and free from unexpected output phase reversal, making it easy to use in a wide range of applications. Applications with noisy or high-impedance power supplies may require decoupling capacitors close to the device pins. In most cases, 0.1-μF capacitors are adequate.
Figure 22. OPA4277 Offset Voltage Trim Circuit
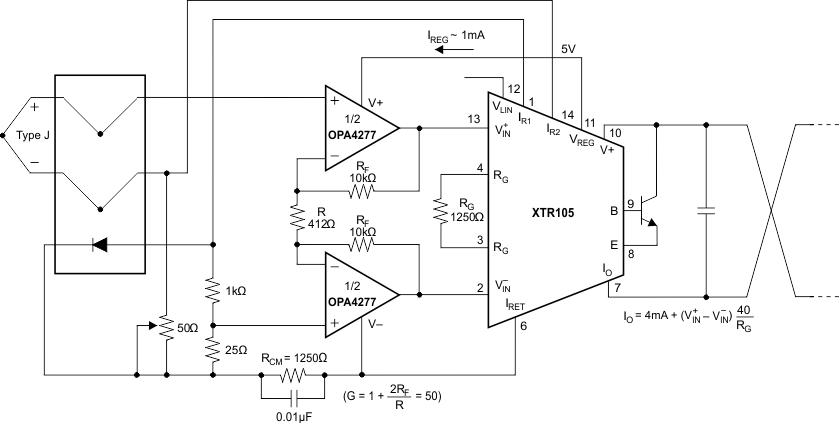
For the thermocouple low-offset, low-drift loop measurement with diode cold junction compensation (see Figure 25), Table 1 lists the design parameters needed with gain = 50.

| DESIGN PARAMETER | EXAMPLE VALUE |
|---|---|
| RF | 10 kΩ |
| R | 412 Ω |
The OPA27 is laser-trimmed for very-low offset voltage and drift so most circuits do not require external adjustment. However, offset voltage trim connections are provided on pins 1 and 8. The user can adjust offset voltage by connecting a potentiometer as shown in Figure 22. Only use this adjustment to null the offset of the operational amplifier. This adjustment should not be used to compensate for offsets created elsewhere in a system because this can introduce additional temperature drift.
The inputs of the OPA4277 are protected with 1-kΩ series input resistors and diode clamps. The inputs can withstand ±30-V differential inputs without damage. The protection diodes conduct current when the inputs are overdriven. This may disturb the slewing behavior of unity-gain follower applications, but will not damage the operational amplifier.
The input stage base current of the OPA4277 is internally compensated with an equal and opposite cancellation circuit. The resulting input bias current is the difference between the input stage base current and the cancellation current. This residual input bias current can be positive or negative.
When the bias current is canceled in this manner, the input bias current and input offset current are approximately the same magnitude. As a result, it is not necessary to use a bias current cancellation resistor, as is often done with other operational amplifiers (see Figure 23). A resistor added to cancel input bias current errors may actually increase offset voltage and noise.
Figure 23. Input Bias Current Cancellation
Figure 24. Load Cell Amplifier
Figure 25. Thermocouple Low Offset, Low Drift Loop Measurement With Diode Cold Junction Compensation
At TJ = 25°C, VS = ±15 V, and RL = 2 kΩ, unless otherwise noted.
