ZHCSD98A March 2013 – January 2015 LMT89
PRODUCTION DATA.
NOTE
Information in the following applications sections is not part of the TI component specification, and TI does not warrant its accuracy or completeness. TI’s customers are responsible for determining suitability of components for their purposes. Customers should validate and test their design implementation to confirm system functionality.
The LMT89 has a very low supply current and a wide supply range therefore it can easily be driven by a battery as shown in Figure 4.
The LMT89 device handles capacitive loading well. Without any precautions, the LMT89 device can drive any capacitive load less than 300 pF as shown in Figure 2. The specified temperature range the LMT89 device has a maximum output impedance of 160 Ω. In an extremely noisy environment it may be necessary to add some filtering to minimize noise pickup. TI recommends that 0.1 μF be added from V+ to GND to bypass the power supply voltage, as shown in Figure 2. In a noisy environment it may even be necessary to add a capacitor from the output to ground with a series resistor as shown in Figure 2. A 1-μF output capacitor with the 160-Ω maximum output impedance and a 200-Ω series resistor will form a 442-Hz lowpass filter. Because the thermal time constant of the LMT89 device is much slower, the overall response time of the LMT89 device will not be significantly affected.
In situations where a transient load current is placed on the circuit output, the series resistance value may be increased to compensate for any ringing that may be observed.
Figure 2. LMT89 No Decoupling Required for Capacitive Loads Less Than 300 pF
| Minimum R (Ω) | C (µF) |
|---|---|
| 200 | 1 |
| 470 | 0.1 |
| 680 | 0.01 |
| 1 k | 0.001 |
Figure 3. LMT89 With Filter for Noisy Environment and Capacitive Loading Greater Than 300 pF
NOTE
Either placement of resistor, as shown in and , is just as effective.
Figure 4. Full-Range Celsius (Centigrade) Temperature Sensor (−55°C to 130°C) Operating from a Single Li-Ion Battery Cell
Design requirements related to layout are also important because the LMT89 device is a simple temperature sensor that provides an analog output, refer to Layout for a detailed description.
The LMT89 device output is shown in Equation 4.
Solve for T as shown in Equation 5:

where
An alternative to the quadratic equation a second order transfer function can be determined using the least squares method shown in Equation 6.
where
A linear transfer function can be used over a limited temperature range by calculating a slope and offset that give best results over that range. A linear transfer function can be calculated from the parabolic transfer function of the LMT89 device. The slope of the linear transfer function can be calculated using Equation 7.
where
and
The offset of the linear transfer function can be calculated using Equation 10.
where
The best fit linear transfer function for many popular temperature ranges was calculated in Table 3. As shown in Table 3, the error introduced by the linear transfer function increases with wider temperature ranges.
| TEMPERATURE RANGE | LINEAR EQUATION | MAXIMUM DEVIATION OF LINEAR EQUATION FROM PARABOLIC EQUATION (°C) |
|
|---|---|---|---|
| Tmin (°C) | Tmax (°C) | ||
| −55 | 130 | VO = −11.79 mV/°C × T + 1.8528 V | ±1.41 |
| −40 | 110 | VO = −11.77 mV/°C × T + 1.8577 V | ±0.93 |
| −30 | 100 | VO = −11.77 mV/°C × T + 1.8605 V | ±0.70 |
| -40 | 85 | VO = −11.67 mV/°C × T + 1.8583 V | ±0.65 |
| −10 | 65 | VO = −11.71 mV/°C × T + 1.8641 V | ±0.23 |
| 35 | 45 | VO = −11.81 mV/°C × T + 1.8701 V | ±0.004 |
| 20 | 30 | VO = –11.69 mV/°C × T + 1.8663 V | ±0.004 |
Figure 5. Output Voltage vs Temperature
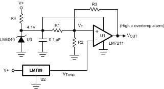
Figure 6. Centigrade Thermostat
A simple thermostat can be created by using a reference (LM4040) and a comparator (LM7211) as shown in Figure 6.
The threshold values can be calculated using Equation 11 and Equation 12.


Figure 7. Thermostat Output Waveform
The LMT89 device draws very little power therefore it can simply be shutdown by driving its supply pin with the output of an logic gate as shown in Figure 8.
Figure 8. Conserving Power Dissipation With Shutdown
Most CMOS ADCs found in ASICs have a sampled data comparator input structure that is notorious for causing problems for analog output devices, such as the LMT89 and many op amps. The cause of this difficulty is the requirement of instantaneous charge of the input sampling capacitor in the ADC. This requirement is easily accommodated by the addition of a capacitor. Because not all ADCs have identical input stages, the charge requirements will vary necessitating a different value of compensating capacitor. This ADC is shown as an example only. If a digital output temperature is required, refer to devices such as the LM74 device.
Figure 9. Suggested Connection to a Sampling Analog-to-Digital Converter Input Stage