ZHCS754A March 2013 – January 2015 LMT88
PRODUCTION DATA.
NOTE
Information in the following applications sections is not part of the TI component specification, and TI does not warrant its accuracy or completeness. TI’s customers are responsible for determining suitability of components for their purposes. Customers should validate and test their design implementation to confirm system functionality.
The LMT88 has very low supply current and a wide supply range therefore it can easily be driven by a battery as shown in Figure 4.
The LMT88 handles capacitive loading well. Without any precautions, the LMT88 can drive any capacitive load less than 300 pF, as shown in Figure 2. Over the specified temperature range the LMT88 has a maximum output impedance of 160 Ω. In an extremely noisy environment it may be necessary to add some filtering to minimize noise pickup. TI recommends adding 0.1 μF from V+ to GND to bypass the power supply voltage, as shown in . In a noisy environment it may even be necessary to add a capacitor from the output to ground with a series resistor as shown in . A 1-μF output capacitor with the 160-Ω maximum output impedance and a 200-Ω series resistor will form a 442-Hz lowpass filter. Because the thermal time constant of the LMT88 is much slower, the overall response time of the LMT88 will not be significantly affected.
In situations where a transient load current is placed on the circuit output the series resistance value may be increased to compensate for any ringing that may be observed.
Figure 2. LMT88 No Decoupling Required for Capacitive Loads Less Than 300 pF
| Minimum R (Ω) | C (µF) |
|---|---|
| 200 | 1 |
| 470 | 0.1 |
| 680 | 0.01 |
| 1 k | 0.001 |
spacer between the table and graphic
Figure 3. LMT88 With Filter for Noisy Environment and Capacitive Loading Greater Than 300 pF
NOTE
Either placement of resistor as shown in Figure 2 and Figure 3 is just as effective.
Figure 4. Full-Range Celsius (Centigrade) Temperature Sensor (−55°C to 130°C)
Because the LMT88 is a simple temperature sensor that provides an analog output, design requirements related to layout are important, refer to Layout for detailed description.
The LMT88 output follows Equation 5.
Solving for T:

where
An alternative to the quadratic equation a second order transfer function can be determined using "least squares" method:
where
A linear transfer function can be used over a limited temperature range by calculating a slope and offset that give best results over that range. A linear transfer function can be calculated from the parabolic transfer function of the LMT88. The slope of the linear transfer function can be calculated using the following equation:
where
and
The offset of the linear transfer function can be calculated using the following equation:
where
Using this procedure, the best fit linear transfer function for many popular temperature ranges was calculated in Table 3. As shown in Table 3, the error that is introduced by the linear transfer function increases with wider temperature ranges.
| TEMPERATURE RANGE | LINEAR EQUATION | MAXIMUM DEVIATION OF LINEAR EQUATION FROM PARABOLIC EQUATION (°C) |
|
|---|---|---|---|
| Tmin (°C) | Tmax (°C) | ||
| −55 | 130 | VO = −11.79 mV/°C × T + 1.8528 V | ±1.41 |
| −40 | 110 | VO = −11.77 mV/°C × T + 1.8577 V | ±0.93 |
| −30 | 100 | VO = −11.77 mV/°C × T + 1.8605 V | ±0.70 |
| -40 | 85 | VO = −11.67 mV/°C × T + 1.8583 V | ±0.65 |
| −10 | 65 | VO = −11.71 mV/°C × T + 1.8641 V | ±0.23 |
| 35 | 45 | VO = −11.81 mV/°C × T + 1.8701 V | ±0.004 |
| 20 | 30 | VO = –11.69 mV/°C × T + 1.8663 V | ±0.004 |
Figure 5. Output Voltage vs Temperature
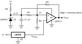
Figure 6. Centigrade Thermostat
A simple thermostat can be created by using a reference (LM4040) and a comparator (LM7211) as shown in Figure 6.
The threshold values can be calculated using the following equations.


Figure 7. Thermostat Output Waveform
The LMT88 draws very little power therefore it can simply be shutdown by driving its supply pin with the output of an logic gate as shown in Figure 8.
Figure 8. Conserving Power Dissipation With Shutdown
Most CMOS ADCs found in ASICs have a sampled data comparator input structure that is notorious for causing problems for analog output devices such as the LMT88 and many operational amplifiers. The cause of this difficulty is the requirement of instantaneous charge of the input sampling capacitor in the ADC. This requirement is easily accommodated by the addition of a capacitor. Because not all ADCs have identical input stages, the charge requirements will vary necessitating a different value of compensating capacitor. This ADC is shown as an example only. If a digital output temperature is required, refer to devices such as the LM74.
Figure 9. Suggested Connection to a Sampling Analog-to-Digital Converter Input Stage