ZHCSDO1 May 2015 LM2775
PRODUCTION DATA.
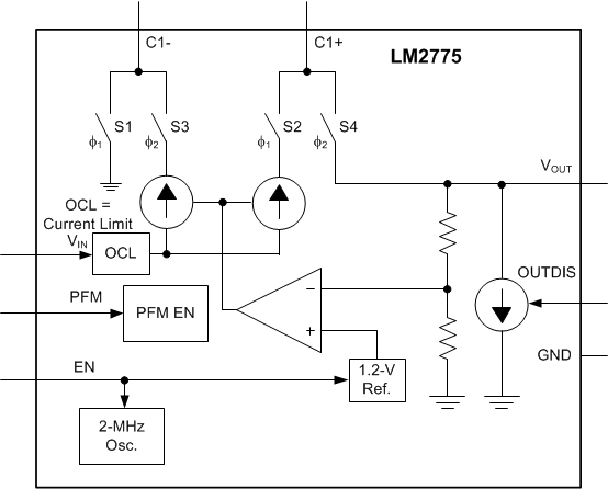
The LM2775 is a regulated switched capacitor doubler that, by combining the principles of switched-capacitor voltage boost and linear regulation, generates a regulated output from an extended Li-Ion input voltage range. A two-phase non-overlapping clock generated internally controls the operation of the doubler. During the charge phase (φ1), the flying capacitor (C1) is connected between the input and ground through internal pass transistor switches and is charged to the input voltage. In the pump phase that follows (φ2), the flying capacitor is connected between the input and output through similar switches. Stacked atop the input, the charge of the flying capacitor boosts the output voltage and supplies the load current.
A traditional switched capacitor doubler operating in this manner uses switches with very low on-resistance to generate an output voltage that is 2× the input voltage. Regulation is achieved by modulating the current of the two switches connected to the VIN pin (one switch in each phase).

The very low input current ripple of the LM2775, resulting from internal pre-regulation, adds minimal noise to the input line. The core of the LM2775 is very similar to that of a basic switched capacitor doubler: it is composed of four switches and a flying capacitor (external). Regulation is achieved by controlling the current through the two switches connected to the VIN pin (one switch in each phase). The regulation is done before the voltage doubling, giving rise to the term "pre-regulation". It is pre-regulation that eliminates most of the input current ripple that is a typical and undesirable characteristic of a many switched capacitor converters.
The LM2775 contains current limit circuitry that protects the device in the event of excessive input current and/or output shorts to ground. The input current is limited to 600 mA (typical) when the output is shorted directly to ground. When the LM2775 is current limiting, power dissipation in the device is likely to be quite high. In this event, thermal cycling should be expected.
To minimize quiescent current during light load operation, the LM2775 provides a PFM operation option (selectable via the PFM pin. '1' = PFM allowed, '0' = Fixed frequency). By allowing the charge pump to only switch when the VOUT voltage decays to a typical 5.05 V, the quiescent current drawn from the power source is minimized. The frequency of pulsed operation is not limited and can drop into the sub-1-kHz range when unloaded. As the load increases, the frequency of pulsing increases.
When PFM mode is disabled, the device operates in a constant frequency mode. In this mode, the quiescent current remains at normal levels even when the load current is decreased. The main advantages of fixed frequency operation include a lower output voltage ripple level due to the constant switching and a predictable switching frequency that stays at 2 MHz which can be important in noise sensitive applications.
The LM2775 provides two different output discharge modes upon entering a shutdown state (EN pin = '0') after running in the on state (EN = '1'). The first mode is high impendance mode (OUTDIS = '0'). In this mode, the output remains high even when the EN pin is driven low. This enables use in applications where the LM2775 output might be tied to a system rail that has another power source connected (USBOTG). When OUTDIS = 0, the output of the LM2775 draws a minimal current from the output supply (1.6 µA typical).
In Discharge Mode (OUTDIS pin = '1'), the LM2775 actively pulls down on the output of the device until the output voltage reaches GND. In this mode, the current drawn from the output is approximately 450 µA.
The LM2775 implements a thermal shutdown mechanism to protect the device from damage due to overheating. When the junction temperature rises to 150°C (typical), the part switches into shutdown mode. The LM2775 releases thermal shutdown when the junction temperature of the part is reduced to 130°C (typical).
Thermal shutdown is most often triggered by self-heating, which occurs when there is excessive power dissipation in the device and/or insufficient thermal dissipation. LM2775 power dissipation increases with increased output current and input voltage. When self-heating brings on thermal shutdown, thermal cycling is the typical result. Thermal cycling is the repeating process where the part self-heats, enters thermal shutdown (where internal power dissipation is practically zero), cools, turns on, and then heats up again to the thermal shutdown threshold. Thermal cycling is recognized by a pulsing output voltage and can be stopped be reducing the internal power dissipation (reduce input voltage and/or output current) or the ambient temperature. If thermal cycling occurs under desired operating conditions, thermal dissipation performance must be improved to accommodate the power dissipation of the LM2775. The WSON package is designed to have excellent thermal properties that, when soldered to a PCB designed to aid thermal dissipation, allows the LM2775 to operate under very demanding power dissipation conditions.
The LM2775 has an internal comparator that monitors the voltage at VIN and forces the LM2775 into shutdown if the input voltage drops to 2.4 V. If the input voltage rises above 2.6 V, the LM2775 resumes normal operation
The LM2775 enters Shutdown Mode if one of the two conditions are met.
In Shutdown, the LM2775 typically draws less than 1 µA from the supply. Depending on the state of the OUTDIS pin, the output is pulled low when entering shutdown (OUTDIS = '1'), or it remains near the final output voltage with the output in a low leakage state (OUTDIS = '0').
The LM2775 is in Boost Mode if VIN is within the normal operating range, and the EN pin is driven high. Depending on the state of the PFM pin, the LM2775 either regulates the output via a PFM burst mode (PFM = '1') or via a constant switching mode (PFM = '0').