ZHCSLN5D december 2010 – september 2020 BQ24133
PRODUCTION DATA
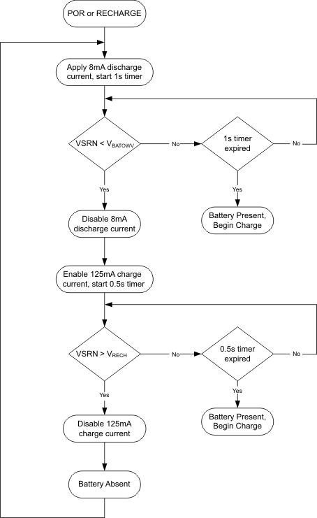
For applications with removable battery packs, IC provides a battery absent detection scheme to reliably detect insertion or removal of battery packs. The battery detection routine runs on power up, or if battery voltage falls below recharge threshold voltage due to removing a battery or discharging a battery.
Figure 9-2 Battery Detection Flow ChartOnce the device has powered up, an 8-mA discharge current is applied to the SRN terminal. If the battery voltage falls below the LOWV threshold within 1 second, the discharge source is turned off, and the charger is turned on at low charge current (125 mA). If the battery voltage gets up above the recharge threshold within 500 ms, there is no battery present and the cycle restarts. If either the 500 ms or 1 second timer times out before the respective thresholds are hit, a battery is detected and a charge cycle is initiated.
Figure 9-3 Battery Detect Timing DiagramEnsure that the total output capacitance at the battery node is not so large that the discharge current source cannot pull the voltage below the LOWV threshold during the 1 second discharge time. The maximum output capacitances can be calculated according to the following equations:

where