ZHCSAT7H December 2012 – October 2014 AFE4490
PRODUCTION DATA.
| MIN | MAX | UNIT | ||
|---|---|---|---|---|
| RX_ANA_SUP, RX_DIG_SUP to RX_ANA_GND, RX_DIG_GND | –0.3 | 4 | V | |
| TX_CTRL_SUP, LED_DRV_SUP to LED_DRV_GND | –0.3 | 6 | V | |
| RX_ANA_GND, RX_DIG_GND to LED_DRV_GND | –0.3 | 0.3 | V | |
| Analog inputs | RX_ANA_GND – 0.3 | RX_ANA_SUP + 0.3 | V | |
| Digital inputs | RX_DIG_GND – 0.3 | RX_DIG_SUP + 0.3 | V | |
| TXP, TXN pins | –0.3 | Minimum [6, (LED_DRV_SUP + 0.3)] | V | |
| Input current to any pin except supply pins(2) | ±7 | mA | ||
| Input current | Momentary | ±50 | mA | |
| Continuous | ±7 | mA | ||
| Operating temperature range | –40 | 85 | °C | |
| Maximum junction temperature, TJ | 125 | °C | ||
| MIN | MAX | UNIT | |||
|---|---|---|---|---|---|
| Tstg | Storage temperature range | –60 | 150 | °C | |
| V(ESD) | Electrostatic discharge | Human body model (HBM), per ANSI/ESDA/JEDEC JS-001, all pins(1) | –1000 | 1000 | V |
| Charged device model (CDM), per JEDEC specification JESD22-C101, all pins(2) | –250 | 250 | |||
| MIN | MAX | UNIT | |||
|---|---|---|---|---|---|
| SUPPLIES | |||||
| RX_ANA_SUP | AFE analog supply | 2.0 | 3.6 | V | |
| RX_DIG_SUP | AFE digital supply | 2.0 | 3.6 | V | |
| TX_CTRL_SUP | Transmit controller supply | 3.0 | 5.25 | V | |
| LED_DRV_SUP | Transmit LED driver supply, H-bridge or common anode configuration | [3.0 or (VHR + VLED + VCABLE)(3)(1)(2), whichever is greater] | 5.25 | V | |
| Difference between LED_DRV_SUP and TX_CTRL_SUP | –0.3 | 0.3 | V | ||
| TEMPERATURE | |||||
| Specified temperature range | –40 | 85 | °C | ||
| THERMAL METRIC(1) | AFE4490 | UNIT | |
|---|---|---|---|
| RHA (VQFN) | |||
| 40 PINS | |||
| RθJA | Junction-to-ambient thermal resistance | 35 | °C/W |
| RθJC(top) | Junction-to-case (top) thermal resistance | 31 | |
| RθJB | Junction-to-board thermal resistance | 26 | |
| ψJT | Junction-to-top characterization parameter | 0.1 | |
| ψJB | Junction-to-board characterization parameter | N/A | |
| RθJC(bot) | Junction-to-case (bottom) thermal resistance | N/A | |
| PARAMETER | TEST CONDITIONS | MIN | TYP | MAX | UNIT | ||
|---|---|---|---|---|---|---|---|
| PERFORMANCE (Full-Signal Chain) | |||||||
| IIN_FS | Full-scale input current | RF = 10 kΩ | 50 | µA | |||
| RF = 25 kΩ | 20 | µA | |||||
| RF = 50 kΩ | 10 | µA | |||||
| RF = 100 kΩ | 5 | µA | |||||
| RF = 250 kΩ | 2 | µA | |||||
| RF = 500 kΩ | 1 | µA | |||||
| RF = 1 MΩ | 0.5 | µA | |||||
| PRF | Pulse repetition frequency | 62.5 | 5000 | SPS | |||
| DCPRF | PRF duty cycle | 25% | |||||
| CMRR | Common-mode rejection ratio | fCM = 50 Hz and 60 Hz, LED1 and LED2 with RSERIES = 500 kΩ, RF = 500 kΩ | 75 | dB | |||
| fCM = 50 Hz and 60 Hz, LED1-AMB and LED2-AMB with RSERIES = 500 kΩ, RF = 500 kΩ |
95 | dB | |||||
| PSRR | Power-supply rejection ratio | fPS = 50 Hz, 60 Hz at PRF = 200 Hz | 100 | dB | |||
| fCM = 50 Hz, 60 Hz at PRF = 600 Hz | 106 | dB | |||||
| PSRRLED | PSRR, transmit LED driver | With respect to ripple on LED_DRV_SUP | 75 | dB | |||
| PSRRTx | PSRR, transmit control | With respect to ripple on TX_CTRL_SUP | 60 | dB | |||
| PSRRRx | PSRR, receiver | With respect to ripple on RX_ANA_SUP and RX_DIG_SUP | 60 | dB | |||
| Total integrated noise current, input-referred (receiver with transmitter loop back, 0.1-Hz to 20-Hz bandwidth) | RF = 100 kΩ with stage 2 gain disabled, PRF = 1200 Hz, duty cycle = 5% |
36 | pARMS | ||||
| RF = 500 kΩ with ambient cancellation enabled and stage 2 gain = 4, PRF = 1200 Hz, duty cycle = 25% |
13 | pARMS | |||||
| NFB | Noise-free bits (receiver with transmitter loop back, 0.1-Hz to 20-Hz bandwidth)(1) | RF = 100 kΩ, PRF = 1200 Hz, duty cycle = 5% | 14.3 | Bits | |||
| RF = 500 kΩ, PRF = 1200 Hz, duty cycle = 25% | 13.5 | Bits | |||||
| RECEIVER FUNCTIONAL BLOCK LEVEL SPECIFICATION | |||||||
| Total integrated noise current, input-referred (receiver alone) over 0.1-Hz to 5-Hz bandwidth |
RF = 500 kΩ, ambient cancellation enabled, stage 2 gain = 4, PRF = 1300 Hz, LED duty cycle = 25% |
1.4 | pARMS | ||||
| RF = 500 kΩ, ambient cancellation enabled, stage 2 gain = 4, PRF = 1300 Hz, LED duty cycle = 5% |
5 | pARMS | |||||
| I-V TRANSIMPEDANCE AMPLIFIER | |||||||
| G | Gain | RF = 10 kΩ to RF = 1 MΩ | See the Receiver Channel section for details | V/µA | |||
| Gain accuracy | ±7% | ||||||
| Feedback resistance | RF | 10k, 25k, 50k, 100k, 250k, 500k, and 1M |
Ω | ||||
| Feedback resistor tolerance | RF | ±7% | |||||
| Feedback capacitance | CF | 5, 10, 25, 50, 100, and 250 | pF | ||||
| Feedback capacitor tolerance | CF | ±20% | |||||
| VOD(fs) | Full-scale differential output voltage | 1 | V | ||||
| Common-mode voltage on input pins | Set internally | 0.9 | V | ||||
| External differential input capacitance | Includes equivalent capacitance of photodiode, cables, EMI filter, and so forth | 10 | 1000 | pF | |||
| VO(shield) | Shield output voltage, VCM | With a 1-kΩ series resistor and a 10-nF decoupling capacitor to ground, when loaded with a small current (for example, of a few µA or less) | 0.8 | 0.9 | 1.0 | V | |
| AMBIENT CANCELLATION STAGE | |||||||
| G | Gain | 0, 3.5, 6, 9.5, and 12 | dB | ||||
| Current DAC range | 0 | 10 | µA | ||||
| Current DAC step size | 1 | µA | |||||
| LOW-PASS FILTER | |||||||
| Low-pass corner frequency | 3-dB attenuation | 0.5 and 1 | kHz | ||||
| Pass-band attenuation, 2 Hz to 10 Hz | Duty cycle = 25% | 0.004 | dB | ||||
| Duty cycle = 10% | 0.041 | dB | |||||
| Filter settling time | After diagnostics mode with filter corner = 500 Hz | 28 | ms | ||||
| After diagnostics mode with filter corner = 1000 Hz |
16 | ms | |||||
| ADC bypass outputs output impedance | RXOUTP and RXOUTN | 1 | kΩ | ||||
| ANALOG-TO-DIGITAL CONVERTER | |||||||
| Resolution | 22 | Bits | |||||
| Sample rate | See the ADC Operation and Averaging Module section | 4 × PRF | SPS | ||||
| ADC full-scale voltage | ±1.2 | V | |||||
| ADC conversion time | See the ADC Operation and Averaging Module section | 50 | PRF / 4 | µs | |||
| ADC reset time | 2 | tCLK | |||||
| TRANSMITTER | |||||||
| Output current range | 0, 50, 75, 100, 150, and 200 (see the LEDCNTRL: LED Control Register for details) |
mA | |||||
| LED current DAC error | ±5% | ||||||
| Output current resolution | 8 | Bits | |||||
| Transmitter noise dynamic range | 0.1-Hz to 20-Hz bandwidth, at 25-mA output current | 110 | dB | ||||
| 0.1-Hz to 20-Hz bandwidth, at 100-mA output current | 110 | dB | |||||
| Minimum sample time of LED1 and LED2 pulses | 50 | µs | |||||
| LED current DAC leakage current | LED_ON = 0 | 1 | µA | ||||
| LED_ON = 1 | 50 | µA | |||||
| LED current DAC linearity | Percent of full-scale current | 0.5% | |||||
| Output current settling time (with resistive load) |
From zero current to 150 mA | 7 | µs | ||||
| From 150 mA to zero current | 7 | µs | |||||
| DIAGNOSTICS | |||||||
| Duration of diagnostics state machine | EN_SLOW_DIAG = 0 Start of diagnostics after the DIAG_EN register bit is set. End of diagnostic indicated by DIAG_END going high. |
8 | ms | ||||
| EN_SLOW_DIAG = 1 Start of diagnostics after the DIAG_EN register bit is set. End of diagnostic indicated by DIAG_END going high. |
16 | ms | |||||
| Open fault resistance | > 100 | kΩ | |||||
| Short fault resistance | < 10 | kΩ | |||||
| Diagnostics current | During diagnostics mode | < 100 | µA | ||||
| INTERNAL OSCILLATOR | |||||||
| fCLKOUT | CLKOUT frequency | With an 8-MHz crystal connected to the XIN and XOUT pins | 4 | MHz | |||
| DCCLKOUT | CLKOUT duty cycle | 50% | |||||
| Crystal oscillator start-up time | With an 8-MHz crystal connected to the XIN and XOUT pins | 200 | µs | ||||
| EXTERNAL CLOCK | |||||||
| Maximum allowable external clock jitter | 50 | ps | |||||
| External clock input frequency | ±10% | 8 | MHz | ||||
| External clock input voltage | Voltage input high (VIH) | 0.75 × RX_DIG_SUP | V | ||||
| Voltage input low (VIL) | 0.25 × RX_DIG_SUP | V | |||||
| External clock input current | 1 | µA | |||||
| TIMING | |||||||
| Wake-up time from complete power-down | 1000 | ms | |||||
| Wake-up time from Rx power-down | 100 | µs | |||||
| Wake-up time from Tx power-down | 1000 | ms | |||||
| tRESET | Active low RESET pulse duration | 1 | ms | ||||
| tDIAGEND | DIAG_END pulse duration at diagnostics completion | 4 | CLKOUT cycles | ||||
| tADCRDY | ADC_RDY pulse duration | 1 | CLKOUT cycles | ||||
| DIGITAL SIGNAL CHARACTERISTICS | |||||||
| VIH | Logic high input voltage | AFE_PDN, SPI CLK, SPI SIMO, SPI STE, RESET | 0.75 × RX_DIG_SUP | V | |||
| VIL | Logic low input voltage | AFE_PDN, SPI CLK, SPI SIMO, SPI STE, RESET | 0.25 × RX_DIG_SUP | V | |||
| IIN | Logic input current | Digital inputs at VIH or VIL | 0.1 | µA | |||
| VOH | Logic high output voltage | DIAG_END, LED_ALM, PD_ALM, SPI SOMI, ADC_RDY, CLKOUT | RX_DIG_SUP – 0.1 | V | |||
| VOL | Logic low output voltage | DIAG_END, LED_ALM, PD_ALM, SPI SOMI, ADC_RDY, CLKOUT | 0.1 | V | |||
| PIN LEAKAGE CURRENT | |||||||
| Pin leakage current | To GND and supply | 1 | nA | ||||
| SUPPLY CURRENT | |||||||
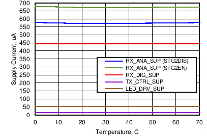
| Receiver analog supply current | RX_ANA_SUP = 3.0 V, with 8-MHz clock running, Rx stage 2 disabled | 0.6 | mA | ||||
| RX_ANA_SUP = 3.0 V, with 8-MHz clock running, Rx stage 2 enabled | 0.7 | mA | |||||
| Receiver digital supply current | RX_DIG_SUP = 3.0 V | 0.27 | mA | ||||
| ADC bypass mode | RX_ANA_SUP + RX_DIG_SUP (Excluding external ADC current) |
1.8 | mA | ||||
| LED_DRV_SUP | LED driver supply current | With zero LED current setting | 55 | µA | |||
| TX_CTRL_SUP | Transmitter control supply current | 15 | µA | ||||
| Complete power-down (using AFE_PDN pin) |
Receiver current only (RX_ANA_SUP) |
3 | µA | ||||
| Receiver current only (RX_DIG_SUP) |
3 | µA | |||||
| Transmitter current only (LED_DRV_SUP) |
1 | µA | |||||
| Transmitter current only (TX_CTRL_SUP) |
1 | µA | |||||
| Power-down Rx alone | Receiver current only (RX_ANA_SUP) |
220 | µA | ||||
| Receiver current only (RX_DIG_SUP) |
220 | µA | |||||
| Power-down Tx alone | Transmitter current only (LED_DRV_SUP) |
2 | µA | ||||
| Transmitter current only (TX_CTRL_SUP) |
2 | µA | |||||
| POWER DISSIPATION | |||||||
| PD(q) | Quiescent power dissipation | Normal operation (excluding LEDs) | 2.84 | mW | |||
| Power-down | 0.1 | mW | |||||
| Power-down with the AFE_PDN pin | LED_DRV_SUP | LED_DRV_SUP current value. Does not include LED current. |
1 | µA | |||
| TX_CTRL_SUP | 1 | µA | |||||
| RX_ANA_SUP | 5 | µA | |||||
| RX_DIG_SUP | 0.1 | µA | |||||
| Power-down with the PDNAFE register bit | LED_DRV_SUP | LED_DRV_SUP current value. Does not include LED current. |
1 | µA | |||
| TX_CTRL_SUP | 1 | µA | |||||
| RX_ANA_SUP | 15 | µA | |||||
| RX_DIG_SUP | 20 | µA | |||||
| Power-down Rx | LED_DRV_SUP | LED_DRV_SUP current value. Does not include LED current. |
50 | µA | |||
| TX_CTRL_SUP | 15 | µA | |||||
| RX_ANA_SUP | 220 | µA | |||||
| RX_DIG_SUP | 220 | µA | |||||
| Power-down Tx | LED_DRV_SUP | LED_DRV_SUP current value. Does not include LED current. |
2 | µA | |||
| TX_CTRL_SUP | 2 | µA | |||||
| RX_ANA_SUP | 600 | µA | |||||
| RX_DIG_SUP | 230 | µA | |||||
| After reset, with 8-MHz clock running | LED_DRV_SUP | LED_DRV_SUP current value. Does not include LED current. |
55 | µA | |||
| TX_CTRL_SUP | 15 | µA | |||||
| RX_ANA_SUP | 600 | µA | |||||
| RX_DIG_SUP | 230 | µA | |||||
| With stage 2 mode enabled and 8-MHz clock running | LED_DRV_SUP | LED_DRV_SUP current value. Does not include LED current. |
55 | µA | |||
| TX_CTRL_SUP | 15 | µA | |||||
| RX_ANA_SUP | 700 | µA | |||||
| RX_DIG_SUP | 270 | µA | |||||
| MIN | TYP | MAX | UNIT | ||
|---|---|---|---|---|---|
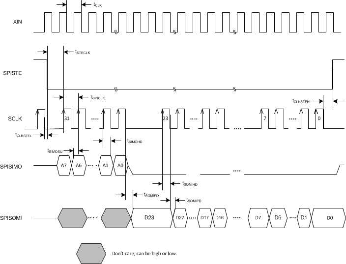
| tCLK | Clock frequency on XIN pin | 8 | MHz | ||
| tSCLK | Serial shift clock period | 62.5 | ns | ||
| tSTECLK | STE low to SCLK rising edge, setup time | 10 | ns | ||
| tCLKSTEH,L | SCLK transition to SPI STE high or low | 10 | ns | ||
| tSIMOSU | SIMO data to SCLK rising edge, setup time | 10 | ns | ||
| tSIMOHD | Valid SIMO data after SCLK rising edge, hold time | 10 | ns | ||
| tSOMIPD | SCLK falling edge to valid SOMI, setup time | 17 | ns | ||
| tSOMIHD | SCLK rising edge to invalid data, hold time | 0.5 | tSCLK | ||

Figure 2. Serial Interface Timing Diagram, Write Operation
| VALUE | ||
|---|---|---|
| t1 | Time between Rx and Tx supplies ramping up | Keep as small as possible (for example, ±10 ms) |
| t2 | Time between both supplies stabilizing and high-going edge of RESET | > 100 ms |
| t3 | RESET pulse width | > 0.5 ms |
| t4 | Time between RESET and SPI commands | > 1 µs |
| t5 | Time between SPI commands and the ADC_RESET which corresponds to valid data | > 3 ms of cumulative sampling time in each phase(1)(2)(3) |
| t6 | Time between RESET pulse and high-accuracy data coming out of the signal chain | > 1 s(3) |
| t7 | Time from AFE_PDN high-going edge and RESET pulse(4) | > 100 ms |
| t8 | Time from AFE_PDN high-going edge (or PDN_AFE bit reset) to high-accuracy data coming out of the signal chain | > 1 s(3) |
Figure 3. Supply Ramp and Hardware Power-Down Timing
Figure 4. Supply Ramp and Software Power-Down Timing




































