SLVSCK1A April 2014 – April 2014 TPS65980
PRODUCTION DATA.
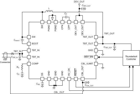
The TPS65980 DC/DC switching regulator that receives power from a Thunderbolt™ or Thunderbolt™ 2 power bus ranging from 2.5-V to 15.75-V and generates three separate 3.3-V supply outputs.
The TBT_OUT supply provides power to the local peripheral Thunderbolt™ controller and support circuitry. The CBL_OUT supply provides power back to the Thunderbolt™ cable and has adjustable current limit. The DEV_OUT supply provides power to all other circuitry in the device to perform its designed function.
The TPS65980 is available in a 24-pin
5mm x 4mm x 0.9mm VQFN package.
| DEVICE NAME | PACKAGE | BODY SIZE |
|---|---|---|
| TPS65980 | VQFN (24) | 5mm x 4mm |
