SNVS359E May 2005 – December 2014 LM5021
PRODUCTION DATA.
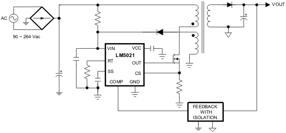
The LM5021 off-line pulse width modulation (PWM) controller contains all of the features needed to implement highly efficient off-line single-ended flyback and forward power converters using current-mode control. The LM5021 features include an ultra-low (25 µA) start-up current, which minimizes power losses in the high voltage start-up network. A skip cycle mode reduces power consumption with light loads for energy conserving applications (ENERGY STAR®, CECP, and so forth). Additional features include under-voltage lockout, cycle-by-cycle current limit, hiccup mode overload protection, slope compensation, soft-start and oscillator synchronization capability. This high performance 8-pin IC has total propagation delays less than 100 ns and a 1-MHz capable oscillator that is programmed with a single resistor.
| PART NUMBER | PACKAGE | BODY SIZE (NOM) |
|---|---|---|
| LM5021 | VSSOP (8) | 3.00 mm × 3.00 mm |
| PDIP (8) | 9.81 mm × 6.35 mm |
