SBAA550 May 2022 ADC128S102-SEP , OPA4H014-SEP
This document demonstrates two current-sensing circuits using ADC128S102-SEP, INA240-SEP, TPS73801-SEP, and OPA4H014-SEP. TPS73801-SEP is a radiation-tolerant, low-dropout regulator (LDO) used for creating a 5-V reference voltage for the circuit. ADC128S102-SEP is a radiation-tolerant, low-power, eight-channel,
50-kSPS to 1-MSPS, 12-bit analog-to-digital converter (ADC). This product is similar to the ADC128S102QML-SP, which is a radiation-hardened version of this ADC that has been in the market since 2008. In comparison, the ADC128S102-SEP has lower radiation performance with TID = 30 krad (Si), but is a lower cost, smaller size SAR ADC designed for low-Earth orbit (LEO) applications.
In the first circuit, ADC128S102-SEP is directly driven by INA240-SEP, which is a current-sensing amplifier with a fix gain of 20 V/V and accepts a common-mode input voltage from –4 V to 80 V. In the second circuit, ADC128S102-SEP is driven by OPA4H014-SEP for additional bandwidth and gain. Both circuits use fully radiation-tolerant ICs with TID level equal or greater than 30 krad(Si). Both circuits are simulated achieving the same accuracy and the maximum sampling rates are compared.
The following circuit is designed to sense current from 0 A to 20 A. INA240-SEP has a very wide range of common-mode input voltage from –4 V to 80 V, and it can be used for applications such as motor control, satellite solar panel current sensing, and so forth. The INA240-SEP helps reducing circuit size and cost by simplifying the analog front-end circuit.
Current Sensing Circuit 1 SchematicThe following steps show how to find resistors and capacitors values in the circuit 1 schematic to map the INA240-SEP output to a range of 0 V to 4.5 V and to maximize the ADC sampling rate


Following the Circuit 1 Design Steps instructions, the shunt resistor is calculated to be 11.25 m?. Both REF1 and REF2 are tied to ground. R1 and C2 are 30 ? and 680 pF.
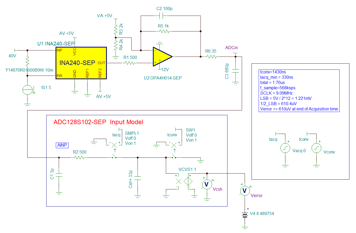
Circuit 1 Schematic in TINA TI-Spice
Circuit 1 Simulation Result in TINA TI-SpiceThe sampling rate is optimized for a maximum sampling rate, which is 72 kSPS with a clock frequency of 1.15 MHz. Simulation shows a 544 μV out of 5-V error at Csh, which is less than half of the LSB.
The following current-sensing circuit is designed to sense current from –5 A to 5 A. Compared to circuit 1, circuit 2 has a second amplification stage for additional gain and bandwidth. The following list shows two benefits.
Current Sensing Circuit 2 Schematic
C3 and R6 Calculation in Analog Engineer’s CalculatorFollowing the Circuit 2 Design Steps, the shunt resistor is chosen to be a common value, 10 m?. With the op-amp gain set to 2, the ADC input signal ranges from 0.5 V to 4.5 V. C3 is 680 pF, and R6 is optimized by sweeping and found to be 35 ? for smallest ADC input signal settling time.
Circuit 2 Schematic in TINA TI-Spice
Circuit 2 Simulation Result in TINA TI-SpiceThe maximum sampling rate is found to be 568 kSPS with a clock frequency of 9.09 MHz. Simulation shows a 545 μV out of 5-V error at Csh, which is less than half of the LSB.
The following equations are for calculating error introduced by the ADC analog front end (AFE):
Gain error caused by shunt resistor tolerance (Rshunt) and temperature drift:

Gain error caused by INA240-SEP:

where
Offset error caused by INA240-SEP:

Noise at INA240-SEP output:

where
Nonlinearity Error (INL) of INA240-SEP is found to be 0.01% in the data sheet.
Gain error from OPA4H014-SEP (only apply to circuit 2):

where
Offset error from OPA4H014-SEP (only apply to circuit 2):

where
Error introduced by ADC128S102-SEP and TPS73801-SEP, which is used to provide the 5-V reference voltage to pin VA of ADC128S102-SEP, could be calculated using the TUE Calculator in Analog Engineer's Calculator. To use the Total Unadjusted Error (TUE) calculator, input the values listed in the screen from the device data sheet:
TUE Calculation, Displaying ADC Specifications and Non-calibrated
Results
TUE Calculation, Displaying LDO Specifications and Calibrated ResultsThe TUE calculator was used to solve for the Total Unadjusted Error of the system. TUE Calculation, Displaying ADC Specifications and Non-calibrated Results displays the ADC error tab with the values input from the ADC128S102-SEP data sheet. TUE Calculation, Displaying LDO Specifications and Calibrated Results displays the Reference Error tab with the values input from the TPS73801-SEP data sheet. Fill in both of these tabs for an accurate TUE result. Note that the amplifier Error tab is not used in this example. The Analog Engineer's Calculator provides results using various calibration options, under Analysis Options.
The previous two images display the non-calibrated results and the results with Gain and Offset calibrated, respectively. With temperature ranges from –55°C to 125°C, calculations show that ADC128S102-SEP and TPS73801-SEP contribute around 1.35% typical error and 2.68% maximum error without calibration, and 0.1636% typical error and 0.1660% maximum error with both gain and offset calibration.
Current sensing circuit 1 and circuit 2 demonstrate ADC128S102-SEP performances with and without an amplifier. Simulation results show that INA240-SEP can drive the ADC input up to 72-kSPS sampling rate, while using the second stage amplifier OPA4H014-SEP can drive the ADC input up to 568 kSPS with the same accuracy. One other benefit of using OPA4H014-SEP is that it provides additional gain, making it more flexible when choosing the shunt resistor value.
For more current sense amplifier and op-amp options, please refer to TI Space Product Guide.