SLUS894B January 2010 – July 2015
PRODUCTION DATA.
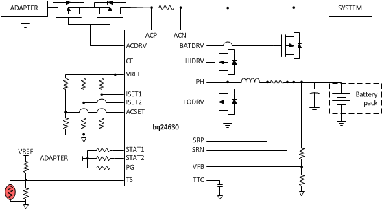
The bq24630 is a highly integrated lithium phosphate switched-mode battery charge controller. The device offers a constant-frequency synchronous switching PWM controller with high-accuracy charge current and voltage regulation, charge preconditioning, termination, adapter current regulation, and charge status monitoring.
The bq24630 charges the battery in three phases: preconditioning, constant current, and constant voltage. Charge is terminated when the current reaches a minimum user-selectable level. A programmable charge timer provides a safety backup. The bq24630 automatically restarts the charge cycle if the battery voltage falls below an internal threshold and enters a low quiescent current sleep mode when the input voltage falls below the battery voltage.
| PART NUMBER | PACKAGE | BODY SIZE (NOM) |
|---|---|---|
| bq24630 | VQFN (24) | 4.00 mm × 4.00 mm |

Changes from A Revision (October 2011) to B Revision
Changes from * Revision (January 2010) to A Revision