SLUS893B March 2010 – June 2015
PRODUCTION DATA.
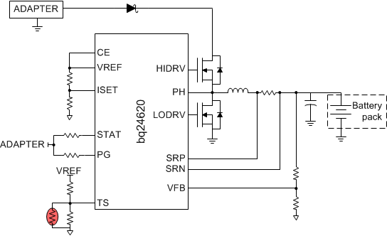
The bq24620 device is a highly integrated lithium phosphate switched-mode battery charge controller. The device offers a constant-frequency synchronous switching PWM controller with high-accuracy charge current and voltage regulation, charge preconditioning, termination, and charge status monitoring.
The bq24620 charges the battery in three phases: preconditioning, constant current, and constant voltage.
| PART NUMBER | PACKAGE | BODY SIZE (NOM) |
|---|---|---|
| bq24620 | VQFN (16) | 3.50 mm × 3.50 mm |

Changes from A Revision (October 2011) to B Revision
Changes from * Revision (March 2010) to A Revision