ZHCSME3 November 2020 TPS27SA08
PRODUCTION DATA

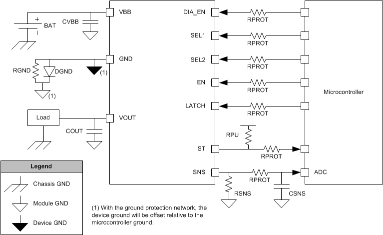
| COMPONENT | TYPICAL VALUE | PURPOSE |
|---|---|---|
| RPROT | 15 kΩ | Protect microcontroller and device I/O pins |
| RSNS | 1 kΩ | Translate the sense current into sense voltage |
| RPU | 10 kΩ | Provide pull-up source for open-drain output |
| CSNS | 100 pF - 10 nF | Low-pass filter for the ADC input |
| RGND | 4.7 kΩ | Stabilize GND potential during turn-off of inductive load |
| DGND | BAS21 Diode | Protects device during reverse supply |
| CVBB | 220 nF to Device GND | Filtering of voltage transients (for example, ESD, ISO7637-2) and improved emissions |
| 100 nF to Module GND | Stabilize the input supply and filter out low frequency noise. | |
| COUT | 22 nF | Filtering of voltage transients (for example, ESD, ISO7637-2) |