ZHCSOW0J January 2000 – March 2022 LM158-N , LM258-N , LM2904-N , LM358-N
PRODUCTION DATA

| Where: VO = V1 + V2 ? V3 ? V4 | ||
| (V1 + V2) ≥ (V3 + V4) to keep VO > 0 VDC | ||

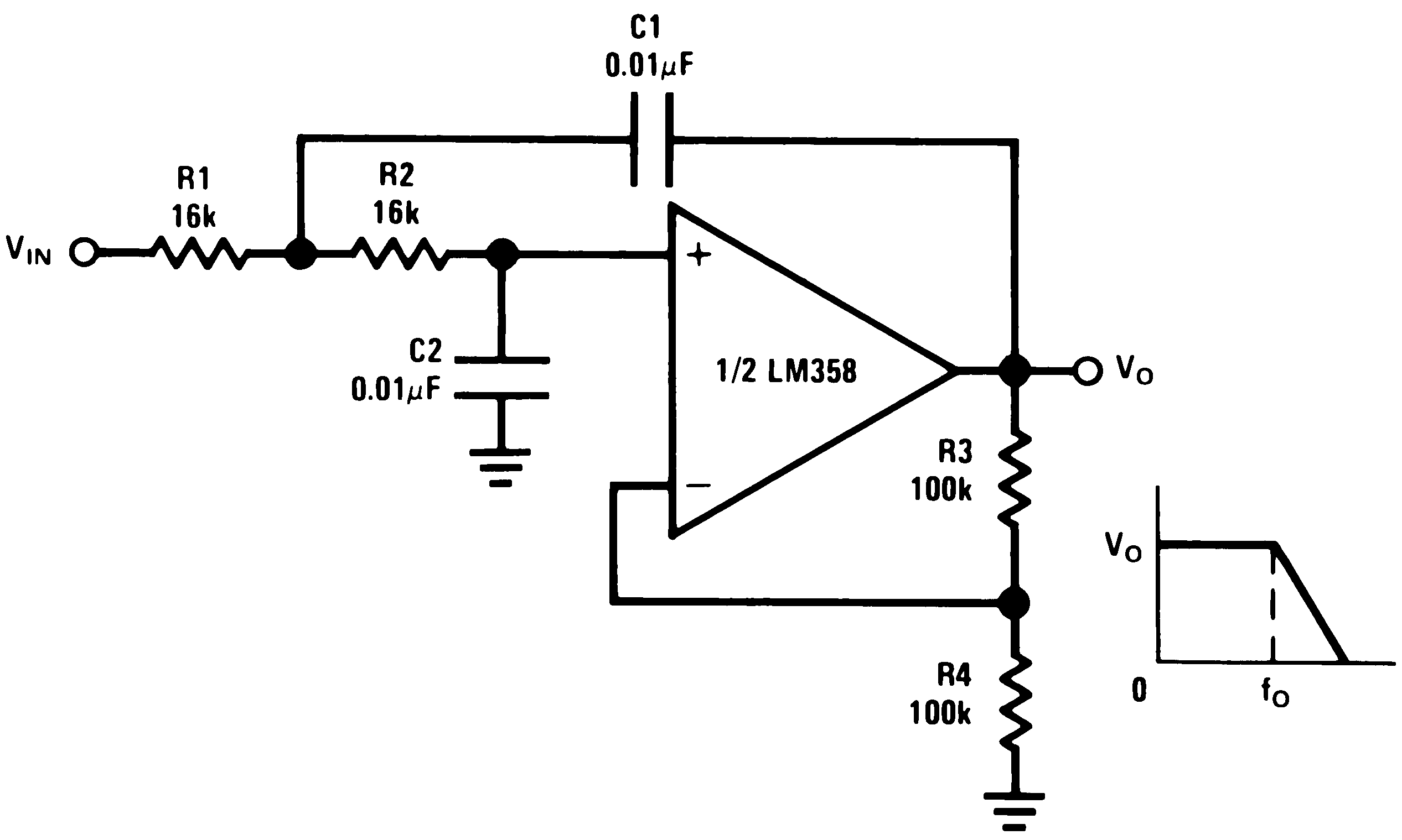
| fo = 1 kHz | ||
| Q = 50 | ||
| Av = 100 (40 dB) |
Figure 8-7 LED Driver
| VO = VIN | ||
Figure 8-11 Squarewave Oscillator
| HIGH ZIN | ||
| LOW ZOUT | ||
Figure 8-15 Comparator with Hysteresis
Figure 8-17 Ground Referencing a Differential Input Signal
| fo = 1 kHz | ||
| Q = 25 | ||
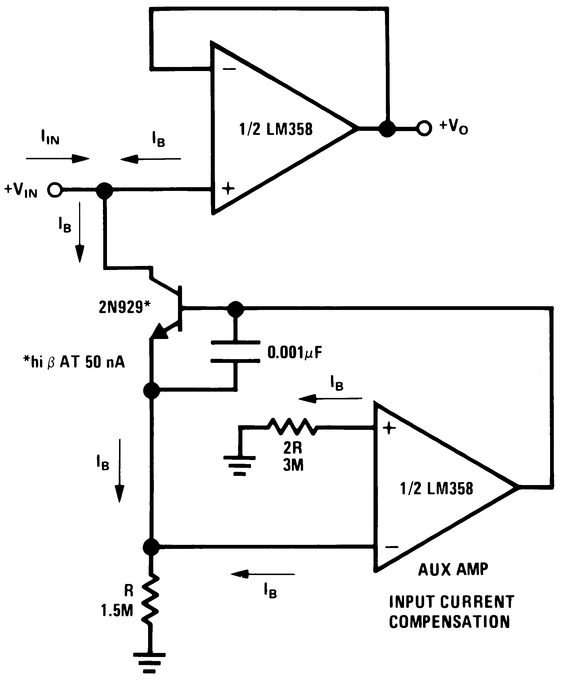
Figure 8-21 Using Symmetrical Amplifiers to Reduce Input Current (General Concept)
| VO = 0 VDC for VIN = 0 VDC | ||
| AV = 10 | ||
Figure 8-6 Lamp Driver
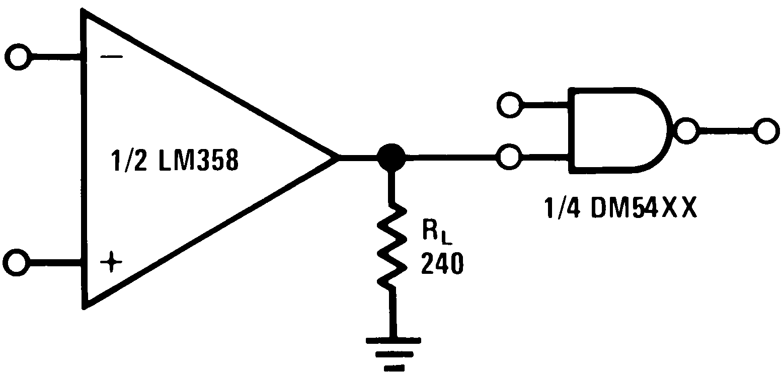
Figure 8-8 Driving TTL
Figure 8-10 Pulse Generator
Figure 8-12 Pulse Generator
| IO = 1 amp/volt VIN | ||
| (Increase RE for IO small) | ||

| *WIDE CONTROL VOLTAGE RANGE: 0 VDC ≤ VC ≤ 2 (V+ ?1.5VDC) | ||

| fo = 1 kHz | ||
| Q = 1 | ||
| AV = 2 |
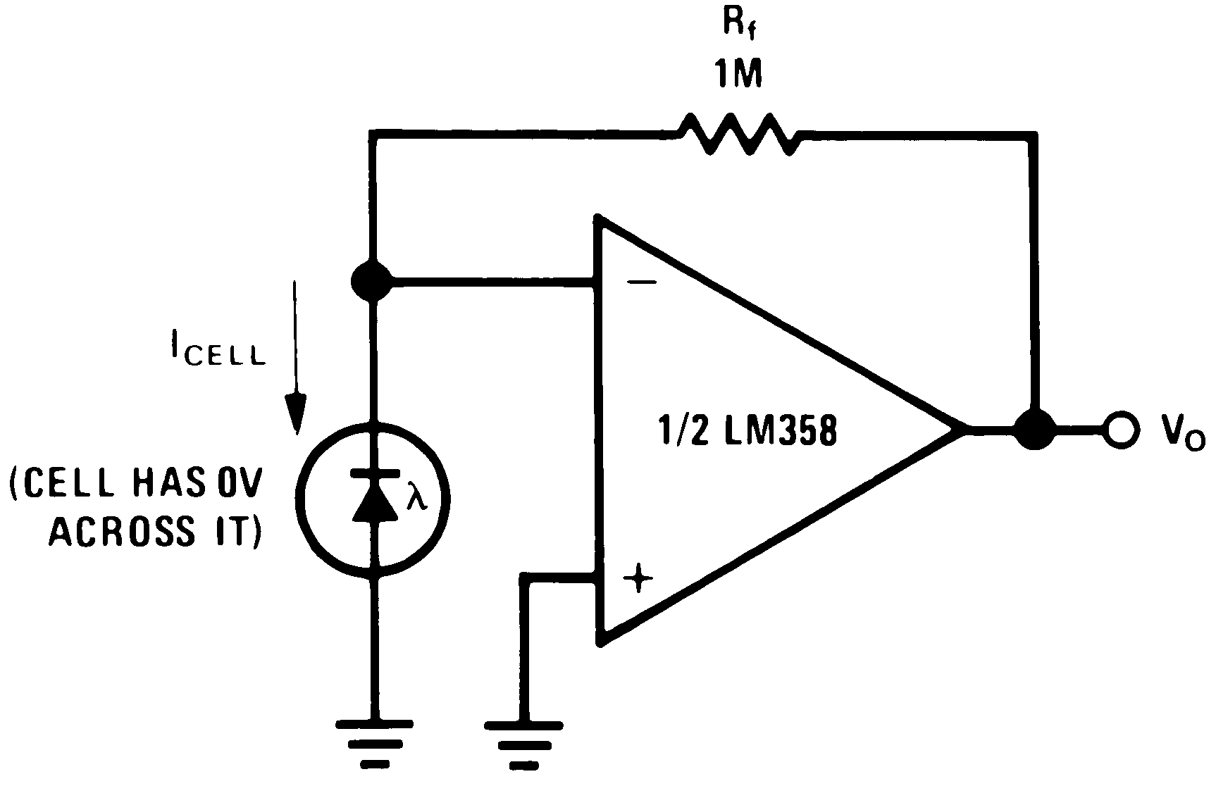
Figure 8-20 Photo Voltaic-Cell Amplifier
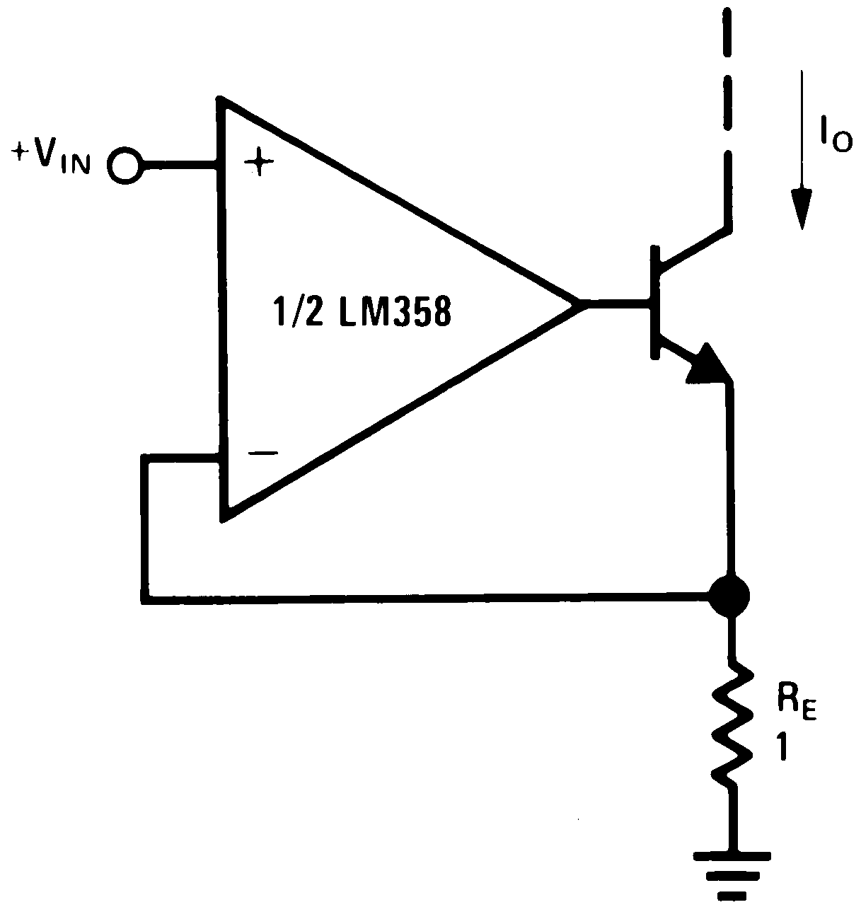
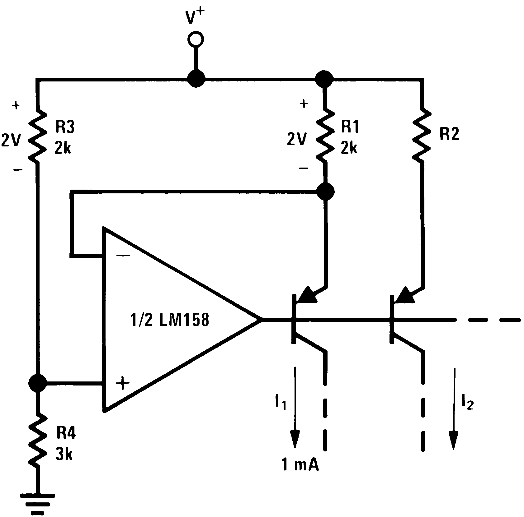
Figure 8-22 Fixed Current Sources

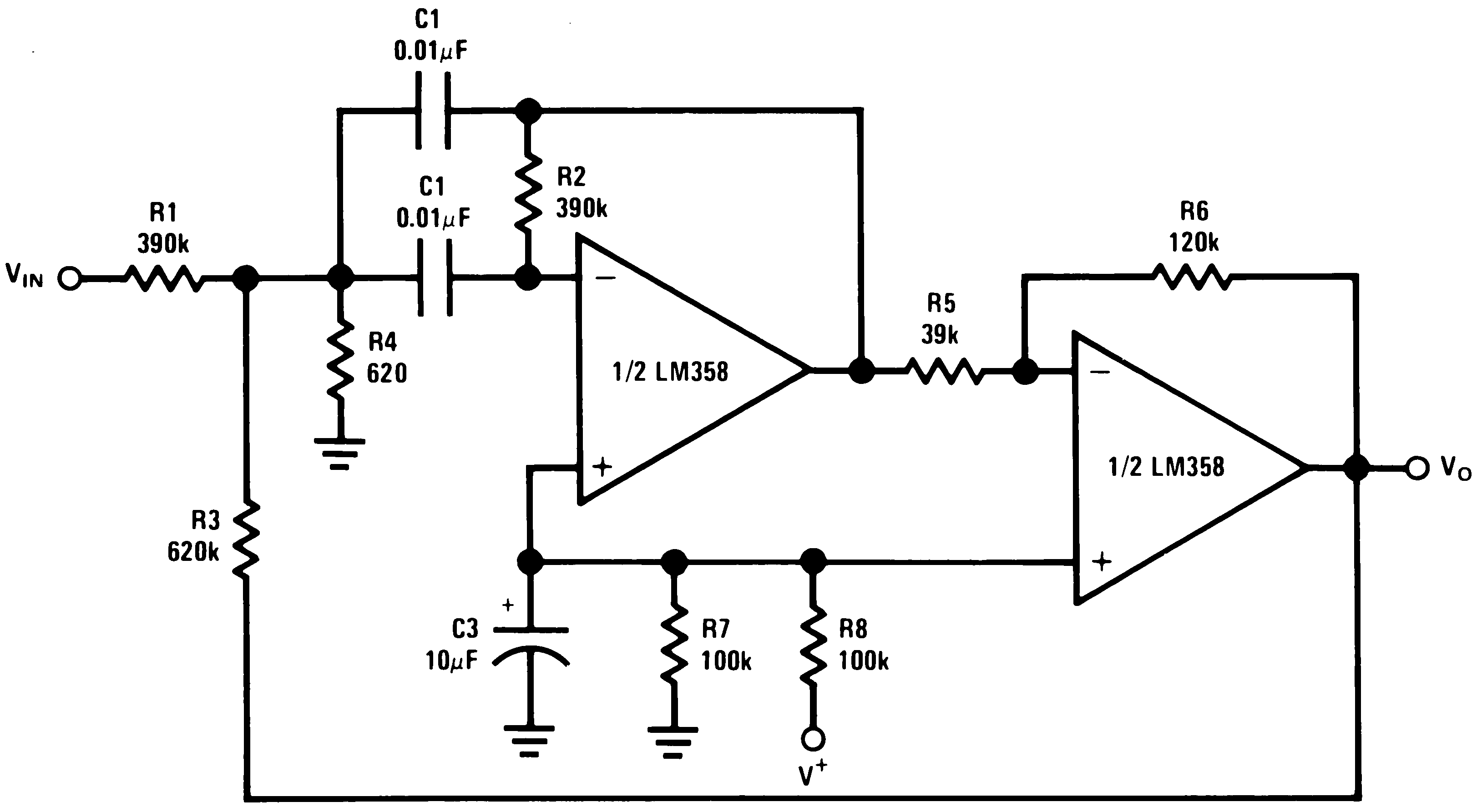
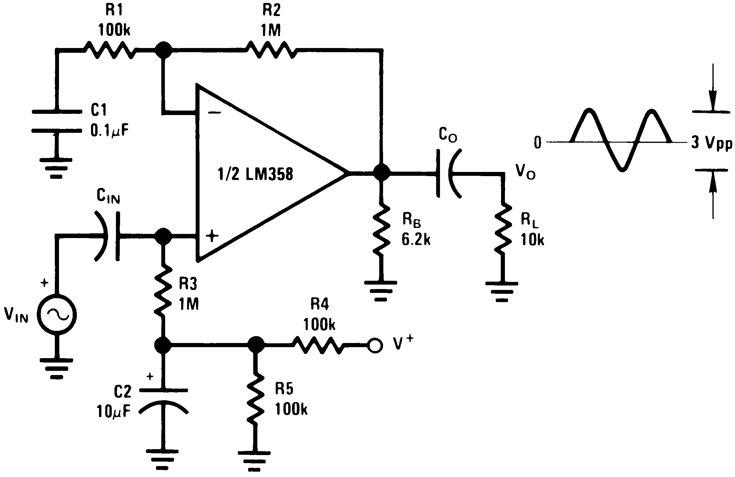
Figure 8-24 AC Coupled Inverting Amplifier

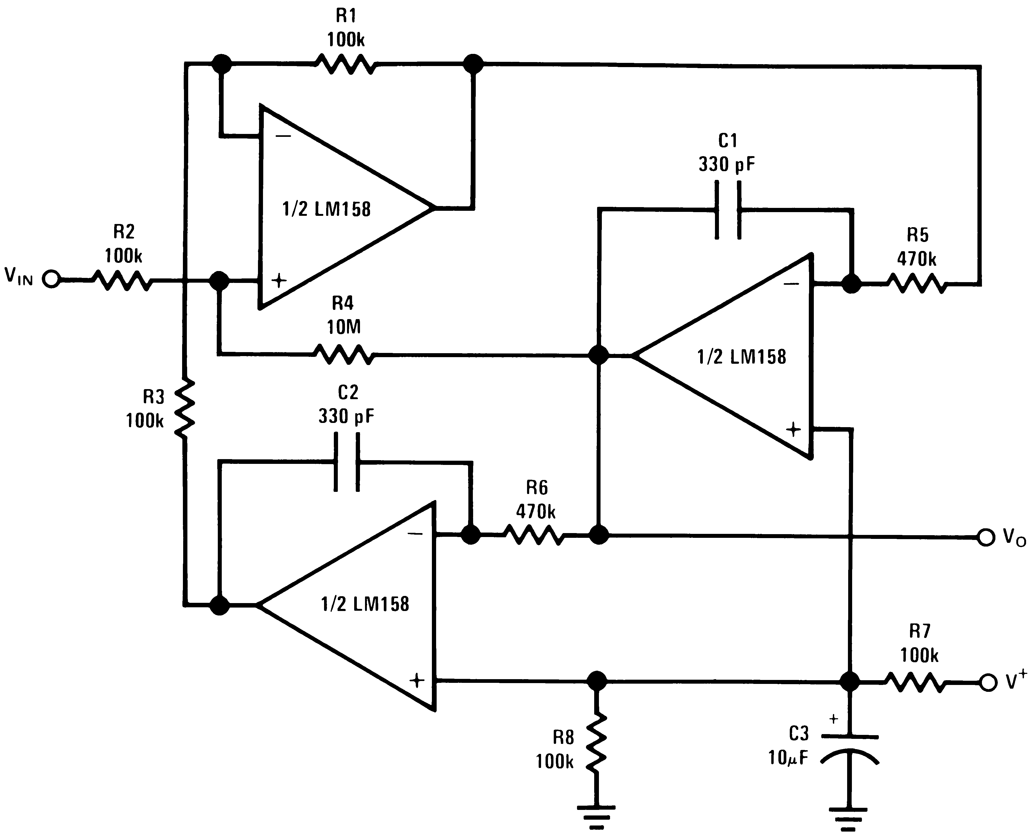
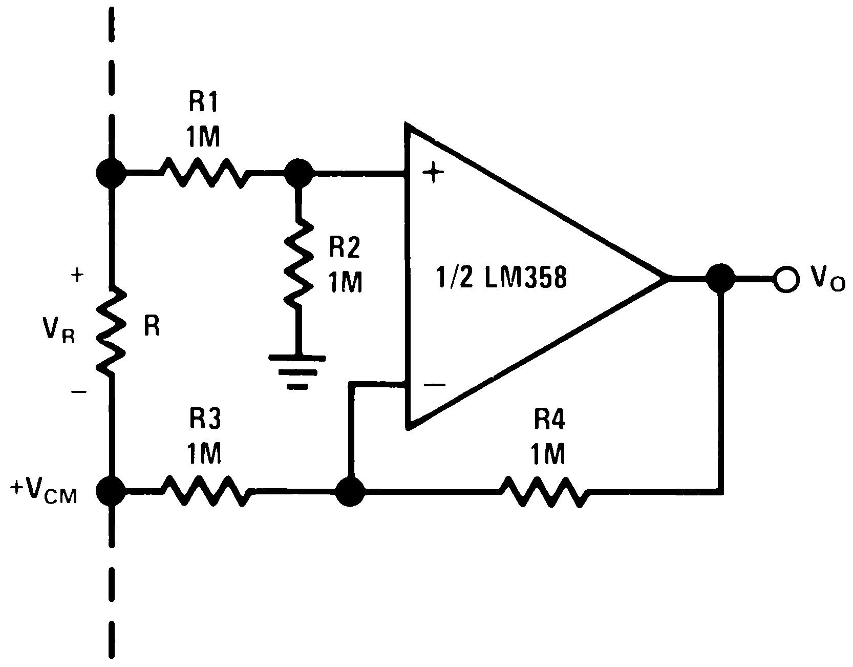
Figure 8-26 High Input Z, DC Differential Amplifier
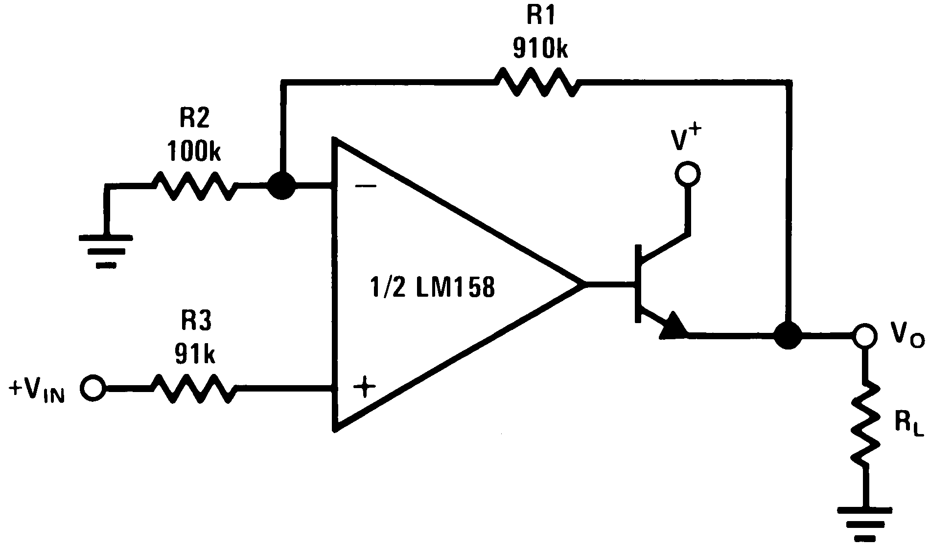
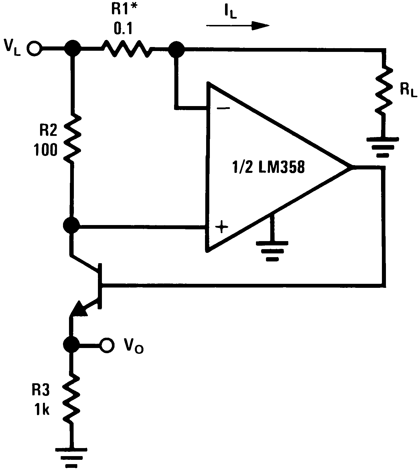
Figure 8-27 Bridge Current Amplifier
Figure 8-28 High Input Z Adjustable-Gain DC Instrumentation Amplifier