ZHCSWR1H December 2009 – July 2024 DRV8412
PRODUCTION DATA
If current shunt resistor is connected between GND_X to GND or PVDD_X to PVDD, make sure there is only one single path to connect each GND_X or PVDD_X pin to shunt resistor, and the path is short and symmetrical on each sense path to minimize the measurement error due to additional resistance on the trace.
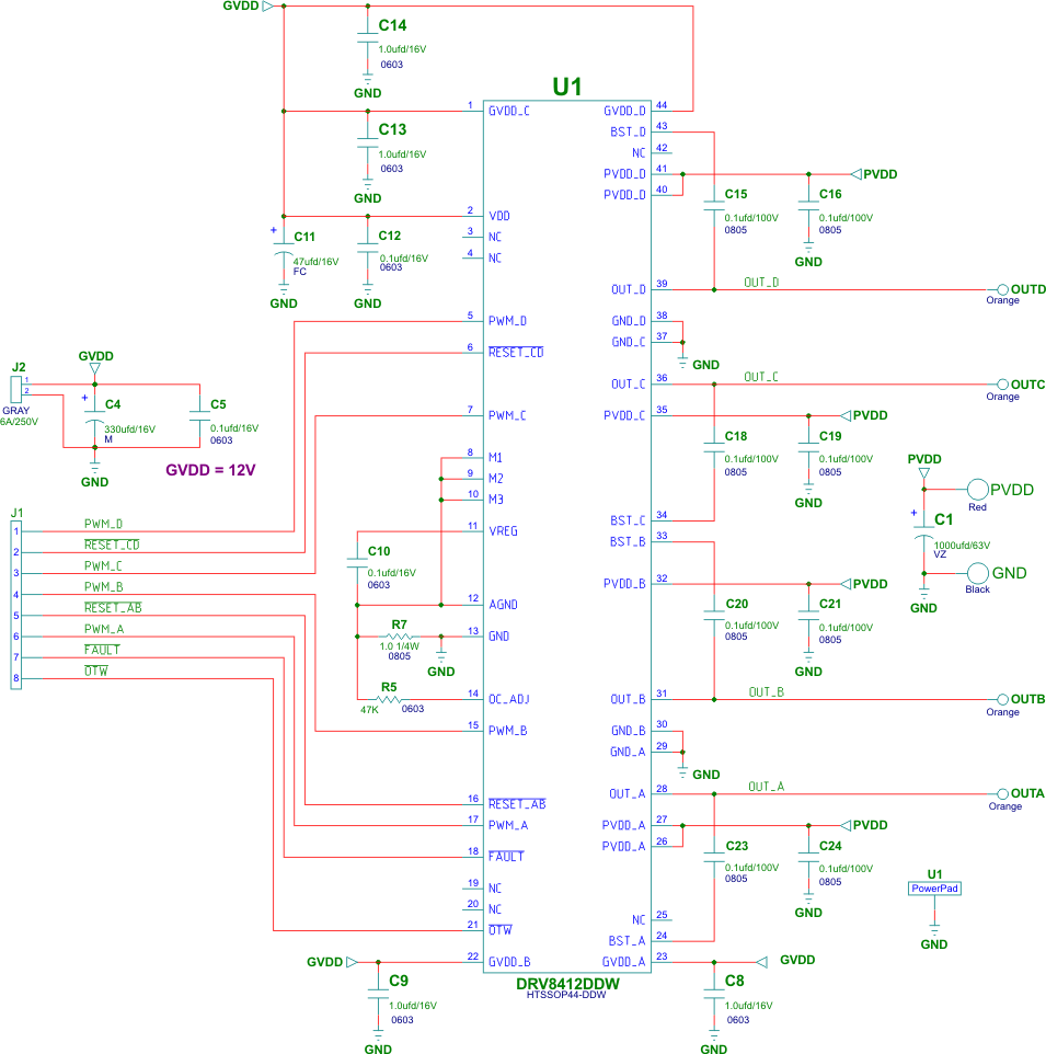
An example of the schematic and PCB layout of DRV8412 are shown in Figure 7-13, Figure 7-14, and Figure 7-15.
Figure 7-13 DRV8412
Schematic Example
