SLUSB48 July 2014
PRODUCTION DATA.
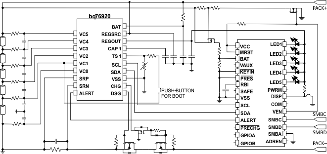
The Texas Instruments bq78350 Li-Ion and LiFePO4 Battery Management Controller and companion to the bq769x0 family of Analog Front End (AFE) protection devices provides a comprehensive set of Battery Management System (BMS) subsystems, helping to accelerate product development for faster time-to-market.
| PART NUMBER | PACKAGE | BODY SIZE (NOM) |
|---|---|---|
| bq78350 | TSSOP (30) | 7.80 mm x 6.40 mm |
